#交通联合 #交通卡

👉🏿 iOS上线新交通联合卡:[DP]

台州公共交通卡

• 限时免开卡费
• 最低充值10元
可信用卡充值
• 由 雪球 提供服务支持
• iOS 14.5 以上,WatchOS 7.4以上
• iPhone 6s 以上、 Apple Watch 3以上

🚊🚎交通联合卡Apple Pay交通卡

👉🏿 @DocOfCard_channel / 其他合集
非86号码 WeChat 的 Surge 规则,解决开启 Surge 后的 WeChat 延迟卡顿问题

#WeChat #Surge

IP-ASN,132203,DIRECT // 腾讯WeChat

如果还不能命中规则,可尝试:ASN list

👀相关:Surge逻辑规则防止app自动联网
👀相关:Surge脚本实现ProxyGroup不同WiFi、SIM卡之间的代理规则自动切换

👉🏿 @DocOfCard_channel
易博通上线英国号码(微信收短信套餐)

#易博通

• 微信公众号免费无限接收SMS
• 仅支持微信收短信功能

https://mp.weixin.qq.com/s/S-bJWp1NDynC1ayxYS1JtQ

英国号码(微信收短信)套餐:

1) HKD38,有效期30日
2) HKD168,有效期180日
3) HKD288,有效期360日

活动:至8月31日,订购英国手机号时填写邀请码 UK8888 ,可额外获得15天有效期

🔗相关: 易博通香港号码
🔗相关: 易博通内地号码
🔗相关: 易博通英国号码(本文)
🔗相关: 易博通波兰号码

👉🏿 @DocOfCard_channel / 漫游卡合集
Telegram 大会员放水,土区Apple/Google内购仅需 13.99/13.49 里拉,约 5 元/月

#Telegram

Apple内购
:[内购限制解锁]

• 需要土区Apple ID,不需要土区手机号,支付需要 土耳其卡,或者礼品卡、余额

Google Play内购:[风控解锁DP]

• 需要付款方式锁定为土区的Google ID,付款时需要土耳其IP,不限手机号,不限卡
Google 官方 Android 模拟器 AVD

👉🏿 @DocOfCard_channel
#多卡宝

🆕8/1更新:多卡宝修改收费方案,有限度保留用户免费接听电话和收发短信功能[DP]

• 同时收费调整为59元/月/200分钟

回顾:多卡宝曾于6月24日通知称将实行收费方案,59元/月/100分钟,免费用户将于9月30日停止服务

👀相关:号码托管短信转发方案

👉🏿 @DocOfCard_channel / 手机卡合集
Point 神卡落幕

#Point

🆕7/25更新:Point 上次暂停收取新一年免费后,再次邮件通知,将停止 Neon $99 年费版,仅保留 Titan $450 年费版

https://help.point.app/hc/en-us/categories/7702957977111-PointCard-Neon-Sunset

• 6月8日,暂停收取新一年年费
• 7月25日,退还剩余年费

如果不升级到到 $450 年费账户:

• 8月9日,将无法再将资金存入你的账户
• 8月24日,将无法再使用你的卡购物
• 9月8日,帐户将被禁用
• 9月23日,帐户将被关闭,剩余资金将通过ACH或纸质支票退还
• 12月22日,将无法再访问app

🥘 Point 是 N26 US 的官方指定接盘侠,现在 Point 指定下一个接盘侠是 Revolut US 和 Oxygen

👉🏿 @DocOfCard_channel / 🇺🇸账户卡合集
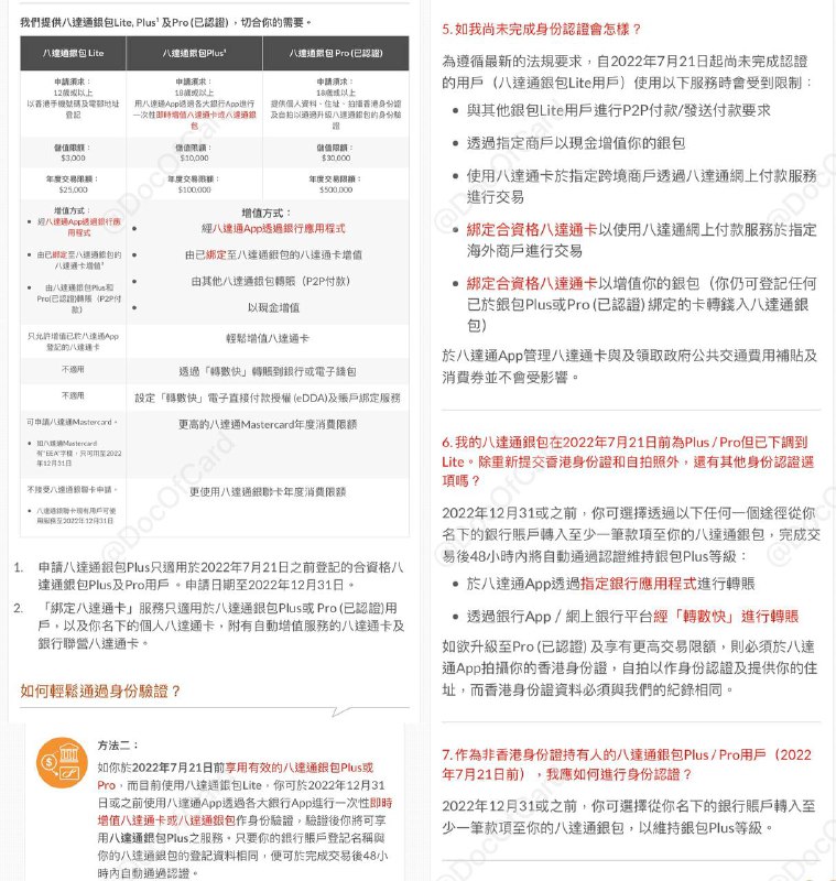
#八达通 #实名认证

🆕7/22/22更新:八达通也松口了,非HKID 用户可以在 2022 年 12月 31 日前通过同名银行 FPS 转账来维持 Plus 认证,但是新认证是不可能了 [DP]

• 必须是香港银行FPS转账,电子钱包不行

https://www.octopus.com.hk/tc/consumer/mobile-payment/wallet/apply/index.html

HKID用户
:提交 HKID +自拍 维持 Pro

非HKID用户:12 月 31 日前,通过同名香港银行 FPS 转账维持 Plus

👀相关:香港电子钱包收紧实名认证要求

👉🏿 @DocOfCard_channel
一证通查 + 一键解绑 = 一证通查2.0

#一证通查

👉🏿一证通查2.0”是由工信部反诈中心(中国信息通信研究院)在全国移动电话卡“一证通查”服务的基础上,联合互联网企业和电信企业推出的全国互联网账号便民查询服务

查询方法


一、微信公众号:“工信微报”、“工信部反诈专班”、“中国信通院

二、微信小程序:一证通查

三、支付宝小程序查手机号互联网账号

四、直达网页查手机号

👀相关:一证通查2.0一键查卡

👉🏿 @DocOfCard_channel / 漫游卡合集
#广电

广电预约号码查询

微信小程序 → 歌华有线 → 5G → 业务查询 → 预约查询

👉🏿 @DocOfCard_channel
Visible iPhone SE 3 降价到 $229 再返现 $200

🆕$229才持续了1小时,就回到$329了

#Visible #Rakuten #TopCashback

🆕 Visible iPhone SE 3 降价到 $229,且提供 $200 gift card 返现,gift card 现在不提供 MasterCard,但是有 Amazon GC/Uber Eats可选

可选叠加一个返现网站:

TopCashback $30 返现,要求 7 天内激活不能使用首月 $5 的 refer,成本 $229 - $30 - $200 + 3个月月租共 $65 = $64

Rakuten $15 返现,可以使用首月 $5 的 refer,成本 $229 - $15 - $200 + 3个月月租共 $55 = $69(如果是 Rakuten 新用户,有额外 $30 新用户邀请奖励

• BofA/Chase 有 $25 target offer

购买方法:https://t.me/DocOfCard_channel/1763

👉🏿 @DocOfCard_channel
#Telegram

Telegram 将推出赠送他人 Premium 的功能

三种折扣计划:

• 3 个月(5% 折扣)— $14.39
• 6 个月(10% 折扣)— $26.99
• 1 年(15% 折扣)— $49.99

消息来源:https://t.me/tginfoen/1454

👉🏿 @DocOfCard_channel
#阿里小号

• 之前就有群友反馈阿里小号更换绑定本机号码受限,经多方联系后也无法解决
• 续了100年的小号会寄吗

👉🏿 @DocOfCard_channel
Amazon Prime Day:7/12 - 7/13 (PT)

#Amazon #PrimeDay

https://www.amazon.com/primeday

活动:

Apple TV 64GB for $139.99, Prime $129
Apple TV 32GB for $119.99, Prime $109
Apple Watch S7 GPS 45mm $314, $309
WD Red Plus NAS 14TB for $209
WD Elements Desktop 16TB $250, $237

可以叠加的 target offer:

充 $50 送 $12.5绑定新卡送 $25
AmEx MRChase URDiscoverCiti
AmEx 5x

👉🏿 @DocOfCard_channel
#iOS

iOS 16 Public Beta 1 准时放出,欢迎反馈哪些主流银行、钱包、IM、生产app还在闪退

苹果官网描述文件

👉🏿 @DocOfCard_channel
连通AE信用卡大全 - 经典系列

#连通 #美国运通




✔️1/1/2023:本文后续更新将放在博客上:https://docofcard.com/archives/amex-cn/




• 手工整理,如果错误或遗漏请留言

👀相关:连通AE信用卡更新进度
👀相关:连通AE借记卡更新进度

👉🏿 @DocOfCard_channel / 🇨🇳厉害卡合集
注意:Vitra正在遭遇大规模盗刷

#Vitra

🆕9/28更新:Vitra还没有找到新卡合作商就开始关闭旧卡和讨论区:the program was closed by Vitracash on 29 June 2022 ("Effective Date') in accordance with the Card Terms and Conditions. From the Effective Date, your Card will be cancelled, and you will no longer be able to use the Card.

🆕7/10更新:Vitra发邮件将更换卡发行和处理商,并为所有用户更换新卡:We are switching our issuer and processor. This means that any VitraCard issued up until now will not work anymore. You will receive a new, working VitraCard in the coming weeks.

🆕7/9更新:Vitra CEO 发文说明 关于盗刷事件的一些更新

🆕18:00 UTC+8:Vitra工程师尝试 解释 大规模盗刷原因,表示没有任何卡资料泄漏,Vitra正在为所有人退款

🆕15:30 UTC+8:Vitra COO 表示已经关闭系统和APP,正在调查原因

🆕13:30 UTC+8:客服上线开始 处理 问题和邮件,CEO回复

• 之前有群友介绍过这个Vitra,一个类似Curve的账户,由于过于小众而没有推荐

⚠️ 刚刚多位群友反馈Vitra上绑定的卡先后被盗刷:[DP][DP2][DP3][DP4][DP5][DP6][DP7][DP8][DP9][DP10][DP11]

• 目前不确定是脱裤还是内鬼行为,而且目前盗刷还在持续

• 建议绑定过Vitra的卡立即挂失或销卡,实在不方便的也应该锁卡并设置交易限额(对于锁卡也无法阻止代扣的银行,应立即联系银行客服)

https://www.vitracash.com/

👉🏿 @DocOfCard_channel
$50 Apple GC for 2021 Apple TV 4K

#AppleTV

https://www.apple.com/shop/buy-tv/apple-tv-4k

• 时间:7/1 - 7/14
• 持平黑五最低价,难道要出新款?

👉🏿 @DocOfCard_channel
T-Mobile 为 Postpaid Magenta Plan 免费提供 5GB 高速漫游流量 📶

#TMobile

👉🏿 T-Mobile Postpaid Plan 支持 SSN/ITIN 注册,有HP,建议一年以上信用记录。3次身份/付款卡验证失败将会被要求带ID到实体店人工验证

Magenta Max Plan:

• 1 line $85/mo, 3 line $170/mo
• 5GB 高速流量:覆盖 210+ 国家 (含大陆)
• 免费不限量漫游流量限速 256 Kbps

Magenta Plan:

• 1 line $70/mo, 3 line $140/mo
• 5GB 高速流量:覆盖 11 个欧洲国家
• 免费不限量漫游流量限速 256 Kbps

https://www.t-mobile.com/cell-phone-plans/international-roaming-plans

LTE漫游大陆:[官网]

• 语音:$0.25/min(WiFi Calling 免费)
• 短信:免费
• 流量:5GB 高速,之后限速 256 Kbps

⚠️T&C:主要使用地必须为美国,在国际漫游前必须先在T-Mobile网络上注册激活,过度漫游可能会被终止或限制服务

👀相关:偷渡新开T-Mobile PayGo eSIM

🫰@DocOfCard_channel / 漫游卡合集
Back to Top