联通腾讯王卡限定版,29元每月70G通用+30G定向流量

#投稿 #联通王卡 #联通

🆕70G业务将于2022年8月21日24:00下架,8月22日24:00前处理完毕所有8月21日24:00之前申请的用户。
关于客户反映需要办理腾讯王卡限定版,同时参与开卡激活每月额外享70GB国内通用流量,已在线致歉,存量客户转入还在支撑中,暂时是不满足办理的,建议客户后续关注 [DP]

🆕8/19,10:00更新:腾讯王卡限定版各种渠道都无法申请了,联通王卡还在

📮Cloudberry云莓 投稿 王卡限定版

29元/月,70g国内流量+30g定向流量,全国号码可选,派送员上门激活,非地方卡,资费长期有效

• 充50得100,月返10,前5个月19元
• 最多8个亲情号免费打
• 国内通用流量不结转,可共享
• 这是4G套餐卡
• 仅限新开号码
联通号码库

联通王卡 限定版: 共用申请地址

申请地址1申请地址2
差异特性免流300+APP

腾讯王卡 限定版: 共用申请地址

申请方法1订单查询
申请地址2: #小程序://王卡助手/563uVrobxkQkBfe (复制到微信后点击)

差异特性免流腾讯系 200+APP、王卡公众号可领额外10G免流、公众号偶尔有活动福利、5元1G月租包可改1元1G日租包、(可退订10元基础包,但不确定是否对套餐有影响)、(不确定是否可办理 王卡10元宽带

注:王卡限定版为中国联通于8月15日开始在“王卡”抖音号直播间、“中国联通官方旗舰店”抖音店、抖音达人直播间、快手达人直播间等渠道推销的"王卡限定版”,套餐内容实际上就是腾讯大王卡原产品资费上,叠加7个10GB 国内通用流量奖励包 [DP][客服]

🫰@DocOfCard_channel / 手机卡合集
CMHK上线5G大湾区上台计划

#CMHK #5G

👉🏿 这价格比同样4G大湾区计划贵HK$10

https://eshop.hk.chinamobile.com/tc/rateplanonly/rateplanonly-list.html?categoryId=5gbayarea&classId=2&subcategoryId=&previewId=2545 [DP]

• CMHK 4G大湾区计划配合5G(本地)流量包也可以漫游5G NSA

• 流量超出后限速最高为384kpbs及不适用于网络分享(tethering)及点对点P2P
• 于内地漫游时流量不适用于FTP、P2P

• 最多3张副卡:

数据副卡 - 每张月费$40
可从主卡分享5G本地数据、中国内地及澳门数据(限速无限数据不可共享。)

数据及话音副卡﹣内地通话分钟不可共享

• 通过代理「@Max Liu」远程上台CMHK,需要护照和1000港币押金(CMHK收取)

👀相关:CMHK 4G大湾区计划(可用5G)
👀相关:CUniqHK 5G大湾区上台计划
👀相关:3HK支持漫游内地联通5G网络

👉🏿 @DocOfCard_channel / 🇭🇰漫游卡合集
多 Apple ID 切换不用双重验证的方法

#AppStore #AppleID

▎iOS 设备:

1,前往 设置 > 邮件 > 账户 > 添加账户

2,选择 iCloud 后登陆其他 Apple ID

3,若不需要同步其他 Apple ID 的邮件、联系人、日历、提醒,可点击该 Apple ID 账户 > iCloud,然后关闭相应选项即可

* 若设置中找不到「邮件」,请检查是否删除了邮件app

👉🏿 其他设备的设置方式可参考原文:https://www.v2ex.com/t/833395

👀@DocOfCard_channel
上海交通卡Apple Pay充值满10立减2元

#上海交通卡 #ApplePay #活动

时间:8月10日 - 9月24日

https://docofcard.com/go/nsiSDQ

• 单用户单日限1次,活动期间限享15次
• 每日11,000个名额,共计506,000个
• 每日0点(UTC+8)刷新名额

🫰 @DocOfCard_channel
DocOfCard Channel
#Telegram Telegram 将推出赠送他人 Premium 的功能 三种折扣计划: • 3 个月(5% 折扣)— $14.39 • 6 个月(10% 折扣)— $26.99 • 1 年(15% 折扣)— $49.99 消息来源:https://t.me/tginfoen/1454 👉🏿 @DocOfCard_channel
Telegram 更新,可选3、6、12期赠送他人大会员

#Telegram

🆕8/22更新:Telegram 禁止以低价区的价格赠送他人大会员

🆕更新:电脑版也可以赠送大会员了,土区价格按 ₺13.99/月(约5元)

• 群聊中大会员头像旁显示白色小星标
• 可选3、6、12期赠送他人大会员,需要自己已经是大会员且对方不是

三种折扣计划:

• 3 个月 — $14.99, ₺249.99
• 6 个月 (16% 折扣) — $24.99, ₺419.99
• 1 年 (24% 折扣) — $44.99, ₺769.99

🫰 @DocOfCard_channel
中国移动云手机

#中国移动 #云手机

https://cloudphoneh5.buy.139.com

• 需86手机号注册
• 每日可免费领取2小时试用时长
• 每日0点刷新试用时长
• 微信公众号:中国移动云手机
Android App

👉🏿 @DocOfCard_channel
电子居民 e-Residency

#e-Residency #电子居民

*电子居民并不是真正意义上的居民,不能在其它国家作为 Photo ID 使用

▎爱沙尼亚, https://e-resident.gov.ee

• 2014年12月1号推出
• 费用 100 欧元,有效期 5 年
• 北京使馆领取卡片和读卡器
• 可线上开设爱沙尼亚离岸公司、银行账户(实际上不让开,需要面签)

▎帕劳, https://rns.id

• 2022年1月12日推出
• 费用 248 美元一年,有效期 1 年
• 区块链开发公司 Cryptic Labs 合作开发
• “留国内地址就是浙江顺丰寄出来,美国地址就是CA一个华人寄出来” [DP]
帕劳银行账户,将支持帕劳手机号码、数字银行、VPN(实际一个都没上线) FAQ

立陶宛(当地现场申请领取, 外国人没用)

▎乌克兰, https://e-resident.diia.gov.ua

• 2021年7月推出,目前还没有开放申请

👉🏿 @DocOfCard_channel
Cheese也寄了,将在11月10日关门

#Cheese

👉🏿 Cheese 2021年3月11日上线,当时我们的点评是 不建议申请

• 8月15日之后,无法获取返现
• 9月1日,无法再获得存款返利
• 9 月10日,帐户将被禁用,无法兑换返现,余额将通过纸质支票退还至登记地址
• 11月10日,帐户将被关闭 [DP]

👉🏿 @DocOfCard_channel
#交通联合 #交通卡

👉🏿 iOS上线新交通联合卡:[DP]

台州公共交通卡

• 限时免开卡费
• 最低充值10元
可信用卡充值
• 由 雪球 提供服务支持
• iOS 14.5 以上,WatchOS 7.4以上
• iPhone 6s 以上、 Apple Watch 3以上

🚊🚎交通联合卡Apple Pay交通卡

👉🏿 @DocOfCard_channel / 其他合集
非86号码 WeChat 的 Surge 规则,解决开启 Surge 后的 WeChat 延迟卡顿问题

#WeChat #Surge

IP-ASN,132203,DIRECT // 腾讯WeChat

如果还不能命中规则,可尝试:ASN list

👀相关:Surge逻辑规则防止app自动联网
👀相关:Surge脚本实现ProxyGroup不同WiFi、SIM卡之间的代理规则自动切换

👉🏿 @DocOfCard_channel
易博通上线英国号码(微信收短信套餐)

#易博通

• 微信公众号免费无限接收SMS
• 仅支持微信收短信功能

https://mp.weixin.qq.com/s/S-bJWp1NDynC1ayxYS1JtQ

英国号码(微信收短信)套餐:

1) HKD38,有效期30日
2) HKD168,有效期180日
3) HKD288,有效期360日

活动:至8月31日,订购英国手机号时填写邀请码 UK8888 ,可额外获得15天有效期

🔗相关: 易博通香港号码
🔗相关: 易博通内地号码
🔗相关: 易博通英国号码(本文)
🔗相关: 易博通波兰号码

👉🏿 @DocOfCard_channel / 漫游卡合集
Telegram 大会员放水,土区Apple/Google内购仅需 13.99/13.49 里拉,约 5 元/月

#Telegram

Apple内购
:[内购限制解锁]

• 需要土区Apple ID,不需要土区手机号,支付需要 土耳其卡,或者礼品卡、余额

Google Play内购:[风控解锁DP]

• 需要付款方式锁定为土区的Google ID,付款时需要土耳其IP,不限手机号,不限卡
Google 官方 Android 模拟器 AVD

👉🏿 @DocOfCard_channel
#多卡宝

🆕8/1更新:多卡宝修改收费方案,有限度保留用户免费接听电话和收发短信功能[DP]

• 同时收费调整为59元/月/200分钟

回顾:多卡宝曾于6月24日通知称将实行收费方案,59元/月/100分钟,免费用户将于9月30日停止服务

👀相关:号码托管短信转发方案

👉🏿 @DocOfCard_channel / 手机卡合集
Point 神卡落幕

#Point

🆕7/25更新:Point 上次暂停收取新一年免费后,再次邮件通知,将停止 Neon $99 年费版,仅保留 Titan $450 年费版

https://help.point.app/hc/en-us/categories/7702957977111-PointCard-Neon-Sunset

• 6月8日,暂停收取新一年年费
• 7月25日,退还剩余年费

如果不升级到到 $450 年费账户:

• 8月9日,将无法再将资金存入你的账户
• 8月24日,将无法再使用你的卡购物
• 9月8日,帐户将被禁用
• 9月23日,帐户将被关闭,剩余资金将通过ACH或纸质支票退还
• 12月22日,将无法再访问app

🥘 Point 是 N26 US 的官方指定接盘侠,现在 Point 指定下一个接盘侠是 Revolut US 和 Oxygen

👉🏿 @DocOfCard_channel / 🇺🇸账户卡合集
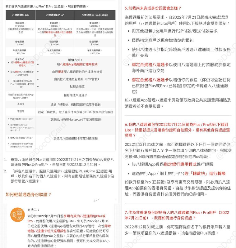
#八达通 #实名认证

🆕7/22/22更新:八达通也松口了,非HKID 用户可以在 2022 年 12月 31 日前通过同名银行 FPS 转账来维持 Plus 认证,但是新认证是不可能了 [DP]

• 必须是香港银行FPS转账,电子钱包不行

https://www.octopus.com.hk/tc/consumer/mobile-payment/wallet/apply/index.html

HKID用户
:提交 HKID +自拍 维持 Pro

非HKID用户:12 月 31 日前,通过同名香港银行 FPS 转账维持 Plus

👀相关:香港电子钱包收紧实名认证要求

👉🏿 @DocOfCard_channel
一证通查 + 一键解绑 = 一证通查2.0

#一证通查

👉🏿一证通查2.0”是由工信部反诈中心(中国信息通信研究院)在全国移动电话卡“一证通查”服务的基础上,联合互联网企业和电信企业推出的全国互联网账号便民查询服务

查询方法


一、微信公众号:“工信微报”、“工信部反诈专班”、“中国信通院

二、微信小程序:一证通查

三、支付宝小程序查手机号互联网账号

四、直达网页查手机号

👀相关:一证通查2.0一键查卡

👉🏿 @DocOfCard_channel / 漫游卡合集
#广电

广电预约号码查询

微信小程序 → 歌华有线 → 5G → 业务查询 → 预约查询

👉🏿 @DocOfCard_channel
Visible iPhone SE 3 降价到 $229 再返现 $200

🆕$229才持续了1小时,就回到$329了

#Visible #Rakuten #TopCashback

🆕 Visible iPhone SE 3 降价到 $229,且提供 $200 gift card 返现,gift card 现在不提供 MasterCard,但是有 Amazon GC/Uber Eats可选

可选叠加一个返现网站:

TopCashback $30 返现,要求 7 天内激活不能使用首月 $5 的 refer,成本 $229 - $30 - $200 + 3个月月租共 $65 = $64

Rakuten $15 返现,可以使用首月 $5 的 refer,成本 $229 - $15 - $200 + 3个月月租共 $55 = $69(如果是 Rakuten 新用户,有额外 $30 新用户邀请奖励

• BofA/Chase 有 $25 target offer

购买方法:https://t.me/DocOfCard_channel/1763

👉🏿 @DocOfCard_channel
#Telegram

Telegram 将推出赠送他人 Premium 的功能

三种折扣计划:

• 3 个月(5% 折扣)— $14.39
• 6 个月(10% 折扣)— $26.99
• 1 年(15% 折扣)— $49.99

消息来源:https://t.me/tginfoen/1454

👉🏿 @DocOfCard_channel
Back to Top