内地香港跨境支付通22日正式上线

#FPS #跨境支付通

🆕7/14更新:新增信银、永隆、上海商业银行、大新、创兴、南商、交银香港、MOX、ZA、天星、广发 [DP]

6月20日上午,中国人民银行香港金融管理局联合举办内地与香港快速支付系统互联互通(跨境支付通)启动仪式,系统将于6月22日正式上线运行

跨境支付通即香港转数快(FPS)内地网上支付跨行清算系统(IBPS)互联互通系统,便利香港和内地居民全天候即时小额汇款

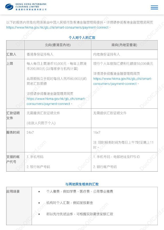
▎参与银行:

• 香港:中银香港、滙丰、恒生、东亚、建银亚洲及工银亚洲
• 内地:农行、中行、交行、建行、招行及工行,结算银行为中银香港

▎汇款额度:

• 港人北向每日上限1万港元,年限20萬港元。限额独立于现时每日8万元人民币同名汇款限额,每日24小时服务
• 内地居民南向汇款上限为现行个人年度购汇便利化额度5万美元,服务时间每日上午7时至晚上11时

▎主要玩法: [DP]

1,CNID

• 内地向香港可汇入人民币或港币,每年额度为等值5万美元,跟外汇管制额度一致,支援的帐号包括手机号码、电邮地址及FPS ID,以及银行帐户号码

2,HKID

• 香港向内地可汇入人民币或等值港币1万元,每年额度20万港币,会将以每家参与机构计算,如采用非转数快方式,现时每日人民币8万元的同名汇款限额,收款人只限个人,支援的帐号包括手机号码及银行帐户号码

3,CNID + HKID

• 赢麻了

✔️@DocOfCard_channel / DocOfCard.com
厦门国际银行侨心卡

#厦门国际银行 #侨心卡

群友 [DP] 介绍厦门国际银行 “侨心卡” “速汇通”系统,跨境汇款全额免费实时到账 [消息]

侨心卡办理要求:港澳台个人及其亲属、留学生、侨务工作者

▎跨境收款:

集友银行 → WeChat Pay HK → “侨心卡” 收款,可快速收款并享受特惠手续费

▎跨境汇款: [实测体验]

“速汇通”:厦门国际银行 ←→ 澳门国际银行,可实现全额免费且实时到账
• 速汇通为24小时跨境资金实时到账服务,目前支持港币及美元
• 跨境汇款手续费及电讯费目前有全免政策,每月前3笔享0BP加点的结售汇专项福利

消费返现:

• “侨心卡”持卡人在境外(含港澳台地区)通过银联清算网络消费,每月消费超过1000元部分最高可享10%返现最高500元

✔️@DocOfCard_channel / 🇨🇳厉害卡合集
上海磁悬浮试点外卡拍卡过闸

#上海地铁

6月28日,上海地铁 宣布 银行卡及数字人民币硬钱包刷卡过闸扩大至上海轨道交通全线网

6月14日,上海地铁 宣布 磁浮线将试点银行卡及数字人民币硬钱包刷卡过闸功能

此次试点支持开通小额免密支付的银联维萨(Visa)万事达(Mastercard)美国运通(American Express)JCB等主流芯片闪付卡、各种符合金融IC卡标准的手机pay、以及符合人民银行数字货币研究所标准的各形态数字人民币硬钱包可以直接刷卡(机)过闸。其中,数字人民币硬钱包涵盖IC卡、手机Pay、SIM卡以及可穿戴设备等多种形式

未来将根据试点情况考虑逐步推广至全线网

🔗相关: 北京地铁支持外卡过闸

✔️ @DocOfCard_channel / 其他合集
Coinbase US 宣布 AmEx 加密货币信用卡

#Coinbase #AmEx #Crypto

6月12日,Coinbase 宣布 将在今年秋天推出第一张 AmEx 信用卡 Coinbase One Card

✔️ coinbase.com/creditcard

• 需订阅 Coinbase One,最低月费 $4.99
• 可选 17g 金属卡,订阅年费 $360
• 消费 2% - 4% 比特币返现

• Coinbase One Card is offered by Coinbase, Inc. and Cardless, Inc. Cards issued by First Electronic Bank

✔️@DocOfCard_channel / DocOfCard.com
建行万事网联借记卡偷跑

#建行 #万事达 #万事网联

群友 [DP] 反馈,建行线下网点偷跑万事网联借记卡,目前仅金卡可申请

▎已知信息:

• 金卡,BIN 529589
• 偷跑中,仅限线下申请 (已知上海江海路支行可开立预约卡,交易代码5210)
• 可办理2类户
🆕8/2/25更新: 已经可以线上支付了,需要点管理境外交易打开开关,成功绑定 PayPal 和 Google Play [DP]
• 客服/app都看不到预授权

• 自动购汇已开放,手机银行可正常结汇
• 美元人民币双币卡,外币美元中转
• 100% 冻结,万事达汇率加 1.5% ftf

• 工本费:10元/张
• 年费:10元/年
• 小额账户管理费:3元/季度(12元/年)

🔗相关: 万事网联卡合集
🔗相关: 万事网联借记卡合集
🔗相关: 万事网联卡更新进度

✔️@DocOfCard_channel / 🇨🇳厉害卡合集
#CMHK #中国移动香港

🆕5/28/25更新: CMHK 5G一卡两地上台计划 端午特惠

活动时间
:5/29 - 5/31
活动内容
:新上台客户登记指定服务计划并签约24个月或以上,使用优惠码 ZONG25 享受每月HK$30折扣

原价: HK$179/月
优惠叠加:端午优惠码、送积分、免一个月月费、转台优惠等活动,预计做到 HK$128/月

✔️活动链接VoLTE/VoWiFi

🔗相关: CMHK 漫游 5G SA 和限速问题

✔️ @DocOfCard_channel / 🇭🇰漫游卡合集
#eSTK #eSIM

🆕5/17/25更新: eSTK.me 上线新款 eSIM 实体卡 eSTK Plus

✔️eSTK Plus 版 HK$190 (640KB)

• 容量升级:从之前的 420KB 提升到 640KB
• 芯片换用:GDJX
• 开箱即用:内置流量卡,可用于 iOS 直接下载 eSIM profile,不需要买额外的读卡器或者用安卓手机来写 eSIM 首卡了

✔️eSTK Air 版 HK$80 (420KB)
✔️eSTK ESS 版 HK$160 (420KB)
✔️RED 读卡器 HK$50
✔️ECO Lite 升级为完整版 ECO HK$90
✔️Air 升级为完整版 ESS HK$90

9 折优惠码: DocOfCard
• 升级卡片固件需要 PC/SC 读卡器
• 官方提供一年内因质量问题免费换新

✔️@DocOfCard_channel / 手机卡合集
Curve UK 在 EEA 推出 iOS NFC 钱包

#Curve UK #NFC #消息

[iphone-ticker] 消息,Curve UK 在 EEA 范围内推出 iOS NFC 支付功能 - Curve Pay,和 PayPal DE 一样

Curve 用户可以通过 NFC 方式付款,随后可以在 app 内将付款分配或分割到另一张卡上,甚至是 PayPal 等服务

支付宝:再馋一次

✔️@DocOfCard_channel / 银行账户卡合集
DocOfCard Channel
万事网联借记卡合集 #万事网联 #万事达 ✔️万事网联借记卡 uid.is/mcd ✔️外币借记卡 uid.is/fxd ▎邮储银行: • 万事达借记卡 ( 按财富等级可网申 ) - 普卡,gold: 521758 - 金桂卡(理财金),platinum: 559777 - 富嘉卡,world: 552688 - 鼎福卡(私行),world elite: 558680 ° 免收货币兑换手续费 ° world 以上免收境外ATM取现手续费 ° (消费/取现)自动购汇…
招行万事网联借记卡

#招行 #万事达 #万事网联

据群友消息,招行万事网联借记卡已可全国线下网点申请,从 [活动链接] 看,预计5/20正式上线 [DP]

▎目前有2个版本:

1,试点卡 (金葵花, BIN 525612)

• 仅限广东线下申请
• 人民币、美金双账户
需购汇,支持 3ds

2,白金卡 (金葵花, BIN 531063)

• 线下申请, 网申链接
• 仅人民币账户
自动 无需购汇,万事达卡组织汇率
• 校验cvv,支持 3ds [DP]
• 强制1类
• 网付需要在快捷支付设置里单独开
• 网付/取现mc汇率直接兑换cny入账 [DP]
• 手机可立即看到预授权交易
• 支持 Google Play

3,普卡 (🆕8/21已上线,BIN 534293)

• 可二类, 网申链接
• 每月免首笔境外ATM取现手续费
• 不免境外汇款手续费

• 因为试点卡业务规则不便直接升级,所以发行新的卡bin,调整了境外业务规则 [DP]

▎卡权益:

• 免账户管理费
• 免收货币兑换手续费
• 免收境外ATM查询手续费
• 免收每月前3笔境外ATM取现手续费
• 免境外汇款手续费(汇款通讯费正常收取)
• 境外刷卡享笔笔5‰汇率补贴返现

▎交易限额:

刷卡交易:客户设置限额为准
免密非接交易:境内人民币1000元/笔。境外以万事达规定限额为准,超限额需人脸验证
境外线上:默认800美元/笔/天

🔗相关: 万事网联卡合集
🔗相关: 万事网联借记卡合集
🔗相关: 万事网联卡更新进度

✔️@DocOfCard_channel / 🇨🇳厉害卡合集
#Tello

🆕5/13更新:🎉 9-Year Treats: Tello 庆祝 9 周年,漫游价格降低 5 倍!

▎漫游中国大陆:

• 语音:$0.25 $0.05/分钟
• 短信:$0.05 $0.01/条
• 流量:$0.05 $0.01/MB (≈$10/GB)

• 月租 $5, 邀请链接注册 送 $10

📶 详细介绍:https://docofcard.com/archives/tello-esim

✔️@DocOfCard_channel / 🇺🇸手机卡合集
PayPal 将在德国推出 iOS NFC 钱包

#PayPal #NFC #消息

🆕6/11更新: PayPal DE Android 为 NFC 支付提供了一张 debit 虚拟卡,并且提供卡号 CVV 等,BIN 53137700

🆕5/14更新: PayPal DE iOS NFC 钱包已陆续可用 [iPhone tracker]

PayPal 宣布 ,计划未来几周内在德国推出其第一个非接触式移动钱包,消费者将能够通过 PayPal app 便捷地使用 NFC 支付而无需 Apple Pay 或 Apple Wallet

PayPal 能够提供此功能得益于欧洲的数字市场法案迫使苹果向第三方应用程序开放 NFC 芯片,NFC 接入适用于 EEA 的银行和钱包应用程序,其中包括27个欧盟国家以及冰岛、列支敦士登和挪威

支付宝:馋死了

✔️@DocOfCard_channel / 银行账户卡合集
#Equifax

🆕5/5/25更新:时隔多年,Equifax US app 重新上线 App Store [DP]

✔️ apps.apple.com/app/id6502468755

• Equifax US 之前有 $1 试用链接 可查询3家信用报告且可循环使用,但现在似乎过期了,如有新链接的欢迎评论反馈

🔗相关: 美国🇺🇸信用分和信用报告查询

✔️@DocOfCard_channel / 🇺🇸账户卡合集
Rakuten 提供部分 Chase 卡片 $50 奖励

#Rakuten #Chase

现在通过 Rakuten申请以下 Chase 信用卡将得到额外 $50/5,000MR 奖励:

Sapphire Preferred 100k UR + $50
Freedom Unlimited $200 + $50
INK business Unlimited $750 + $50

如果还没有 Rakuten 账户的,先通过史高
$40 新用户奖励 注册账户

✔️@DocOfCard_channel / 🇺🇸账户卡合集
Mastercard 与 VISA 将推出自我托管加密支付卡,并实现以加密货币协议进行支付

#VISA #Mastercard #Crypto

4月28日,万事达宣布正在与支付处理商 Nuvei 以及稳定币(USDT、USDC 等)发行方 Circle 和 Paxos 进行合作,实现以加密货币协议进行支付

Mastercard 将与 MetaMask 合作推出一款加密支付卡,允许用户使用自我托管的资金,从而为加密货币持有者提供更多使用代币的方式,新卡将与 CompoSecure 和 Baanx 合作开发。万事达卡还将与加密货币交易所 OKX 合作,推出一种新卡

5月1日消息,Visa 将与加密卡公司 Baanx 合作,在美国推出与自托管钱包绑定的 USDC 稳定币支付卡。允许持卡人直接从加密钱包中消费 USDC,使用智能合约实时将稳定币余额转移至 Baanx,并转换为法币进行支付

自我托管的加密卡方案用以应对与中心化交易所相关的潜在风险。今年2月,按交易量计算的第二大加密交易所 Bybit 遭遇黑客攻击,损失达14亿美元

✔️@DocOfCard_channel DocOfCard.com
#中行

• 云校友们 Apple Pay 卡面上新了 [DP]
• 其他国产 Pay 的卡面也有 惊喜

🔗相关: 中行卡的那些事儿

✔️@DocOfCard_channel / 🇨🇳厉害卡合集
Back to Top