东莞银行国际开户

#东莞银行国际

[投稿] 好话丑话说在前头:这家银行我建议你等推出到港手机开户,再去开。不然你资料没带齐、没预约赶不上都有可能导致开户失败。
况且CNID开户一个半小时起步,没开好都浪费你和柜员时间。


以预约开户:需要身份证、通行证、香港入境小票。目前最少要求提供工作证明,例如社保缴费历史单,公司营业执照等可以证明工作单位的资料。不支持18岁以下开户
无需纸质版本,可以现场发送电子版到对外邮箱。如果可以提供其他资料例如内地流水,一定程度可以加快开户。

如果可以请提前打印你的邮箱、电话号码、 英文地址+邮编;以便柜员开户的时候手抄你的资料。


我在启动手机银行时遇到了电信内地卡接不到银行短信,现场修改移动本人电话后可以正常接到短信。一万号排查后非电信问题。

开户约一个半小时搞定,如果你需要上厕所需要到外面有米线阵的那个商场解决

# 银行服务

户口支持币种:港币、人民币、美元,三种币种目前都没有出入金费用。支持FPSID
银行其他服务有:外汇买卖、银联/万事达扣账卡、支票本(平邮或者快递到付)、本地与跨境汇款和转账
应该有贷款服务提供给HKID?APP是有这个活动的。


# 银联、万事达扣账卡总览:
0年费,50HKD换卡,境外取现50HKD,本地银通取现全免,交易争议费150HKD,支持APP二维码取款,手机设置卡密码
目前不知道是否支持AP
💰
\GP
💰


💰
万事达扣账卡优惠以及ftf:1.95% 货币转换费用,但是提供了3%的外币返现活动,香港本地消费2%返现。

💰
银联扣账卡:0% 货币转换费用,没有银行优惠活动,银联卡在开户时需要与万事达卡一同开通。

两张卡由柜员描述将会以EMS形式发出到内地,本条邮寄DP将会根据实际发出情况重新编辑。


总评:
这家银行刚开业就推出了比平安PAO虚拟银行还齐全的服务,且据柜员描述后期会在九龙开立第一个分行、开通到港手机远程开户服务。我觉得东莞银行是真想要香港这边客户了,如果后期推出手机开户、多币种账户与扣账卡、押金信用卡等服务,我觉得东莞国际肯定是值得开的。
哪天一地东莞,全国东莞


补充:学生可能需要三件套,内地银行近三个月流水,地址证明(可能不接受身份证),学生证,hkid持有者也得带hkid

• 万事达卡 bin: 54346440 [DP]
• 银联卡 bin: 62245442

✔️@DocOfCard / 银行账户卡合集
JPMorgan Chase 与 Coinbase 宣布在加密货币上进行合作

#Chase #Coinbase #消息

[businesswire] 7月31日, 摩根大通 与 Coinbase 宣布建立战略合作伙伴关系,合作初期阶段将为双方共同客户提供以下新功能:

• 2025年上线 Chase 信用卡购买加密货币(此操作将被视为 Cash Advance,并产生现金预支费用)
• 2026将支持 Chase 银行账户直接关联至 Coinbase,支持 Chase UR 积分转移至 Coinbase 上的 USDC

🔗相关: Coinbase 宣布将在今年秋天推出 AmEx 加密货币信用卡 Coinbase One Card

✔️@DocOfCard / DocOfCard.com
土耳其电子钱包 Kliq

#Kliq #土耳其

• 成功注册:荷兰+31、比利时+32、法国+33、意大利+39、瑞士+41 、德国+49、马来西亚+60、爱尔兰+353、保加利亚+359、澳门+853、格鲁吉亚+995
• 失败注册:英国+44、香港+852

✔️ https://www.kliq.com.tr/en
✔️ App Store💰 Google Play

• 提供2张虚拟MC 预付卡 [fee]
• Bin 53179006
• 未实名账户限额每月₺2750
• 有 3ds 短信验证功能

• 只能线下实名
• 未实名只能汇款转账充值(需备注账号),比如 Wise、TransferGo、Revolut
• 支持土区 AppStore
土豆服务器比较渣,出错等人少再试

✔️@DocOfCard / 银行账户卡合集
成都地铁和公交上线外卡刷卡过闸

#成都地铁

🆕7/28更新:成都地铁 官宣 正式上线银行卡刷卡过闸功能,乘客持银联卡及境外发行的维萨卡(Visa)、万事达卡(Mastercard)美国运通卡(American Express)便可以在成都地铁全线网、全闸口刷卡乘车,并按一致计费规则自动缴费

🆕7/28更新:成都公交 宣布 上线银行卡刷卡乘车功能,成都公交集团运营的
常规公交线路刷卡机、BRT闸机机场专线、旅游专线等线路候车点POS机均支持银联外卡、维萨(Visa)、万事达(MasterCard)、美国运通(American Express)银行卡直接刷卡乘车

7月24日,群友 [DP] 测试成都地铁刷外卡过闸,需要解锁手机并刷脸/指纹后才能使用,进站预授权 12 元,出站再扣实际费用

▎支持外卡刷卡 (需解锁手机并刷脸/指纹)

北京上海成都广州 • 香港

▎支持银联闪付 (需解锁手机并刷脸/指纹)

列表看这里

🚊🚎交通联合卡Apple Pay交通卡

✔️@DocOfCard / 其他的汇总
85.60×53.98卡粉订阅/提醒
阿里小号下线部分虚拟运营商号段 #阿里小号 据群友和 [网络] 消息,阿里小号因运营商管控要求,4月29日24时起下线部分虚拟运营商号段的号码,对应号码收回,余额退回: 【阿里通信】尊敬的阿里小号用户您好,非常感谢您一直以来对阿里小号产品的支持。因运营商管控要求,阿里小号将在2025年4月29日24:00结束服务并下线,对应号码将回收。您的通信余额将会在10个工作日内按照订购价完成退回。如您有任何问题,请通过阿里小号官方客服10029随时与我们联系。由此对您造成的不便,我们深感歉意,感谢您的理解和支持。…
阿里小号或将陆续停止服务

#阿里小号

🆕7/29更新:官方公告已出 [DP]

据群友 [DP][贴吧图] 消息:阿里通信天猫客服称,因运营商管控要求,阿里小号可能将陆续停止服务,建议在使用的群友提前准备

尊敬的阿里小号用户您好,非常感谢您一直以来对阿里小号产品的支持。因运营商管控要求,阿里小号陆陆续续会停止服务并下线(具体时间还未通知),如果您小号即将到期不建议续费,有绑定相关平台账号,建议及时换绑,以免影响使用,如您有任何问题,请通过阿里小号官方客服10029随时与我们联系。由此对您造成的不便,我们深感歉意,感谢您的理解和支持


今年4月,阿里小号已经 下线了所有虚拟号段的号码 ,现在实体号段号码也要无了吗,不过目前还没看到任何正式的官方公告

🔗相关: 号码托管/虚拟号/短信转发

✔️@DocOfCard / 手机卡合集
BoostMobile iPhone 16e $99.99

#boostmobile #iPhone

美版 iPhone 16e 无实体卡槽,eSIM only

128GB iPhone 16e $99.99 + 套餐 $60

(iPhone 16e) $100 + (首月套餐) $60 + 税

1, Rakuten 新用户, [购买方法参考]
- (Rakuten 15$ 返现) $15
- (Rakuten 新用户返现) $30 = $115 + 税

2,不是 Rakuten 新用户
- TopCashBack 50% plan off = $130 + 税

▎ 购买、激活和解锁

无需转入号码,无需身份验证
• 不确定能否漫游激活 (需30天内在 boost
mobile 网络激活,否则可能收取手机全价)
解锁 需使用 boostmobile 套餐一年 ,可尝试 international SIM unlock 旅游解锁,国际卡解锁无法使用其他美国🇺🇸SIM/eSIM

✔️@DocOfCard / DocOfCard.com
春秋航空万事达预付卡 GO PAY

#春秋航空 #万事达

✔️ 申请地址 [DP]订单查询

• 开/换卡费 ¥59 (公众号)
• 拿到实体卡后,在微信小程序激活、实名、充值(可外卡)
• Bin 53957899 (HK)
• 支持绑定 APay/GPay (SunRate 卡面),绑定前需先通过插卡或刷卡方式在支付终端上成功完成一笔线下交易
• 支持绑定 微信、支付宝
• 支持3ds,有微信消费通知
• Apple Pay验证和解冻需联系客服微信公众号 玩赚春秋 [DP]

✔️@DocOfCard / 🇨🇳厉害卡合集
iTalkBB 联合华美银行推出银联预付卡和支票账户

#iTalkBB #华美银行

🆕7/8更新:暂时不要申请了,据 iTalkBB 客服回复 ,华美银行拒绝为中国国内居民 Prime 新用户开办银行账户的情况,iTalkBB 正在积极与之沟通解决方案

🆕7/2更新补充:

$7.99基础费+$1.99行政费 [入口]
• 开中国大陆号码需要亲临美国线下
• 美国、香港号码可开/可随时转出 [DP]
• 曾经注册过华美/Velo账户的可能会开户失败(不退款),不建议冲

iTalkBB 本来是搞在美华人的通讯服务,推出了 iTalkBB Prime 业务: [DP]

• iTalkBB Prime 首月免费,次月开始 $7.99+$1.99,合约一年,违约需支付 $99 违约金

✔️ https://www.italkbb.com/us/chs/UnionPayCard.html

• 包括美国+内地/香港手机号
• 联合华美银行推出 iTalkBB 银联预付卡
• bin 62630901
• 可以在 iTalkBB App 里主扫/被扫支付
• 可绑定微信/支付宝,不可加入云闪付
• 赠送一个华美 Easy Digital 支票账户,没有月费和最低结存要求

• 现在 iTalkBB 搞活动,4/15-9/15返现10%,每个月最多返现500 CNY
• iTalkBB 是一家通讯公司而非银行。银行产品及其服务由华美银行(Member FDIC)提供

✔️@DocOfCard / 🇺🇸美卡合集
招行一代神卡经典白落幕

#招行

• 换芯片版后要消费18万才能积分兑换年费

✔️https://cc.cmbchina.com/notice/20250701gg1.htm

• 9月1日-11月,经典白(磁条版)补卡仍将补发磁条版卡片,年费优惠及礼遇均保持不变
• 11月及之后到期的经典白(磁条版),可于到期续卡登记环节,自行选择续发经典白(芯片版)或精致白金(芯片版)。若未选择续发卡种,将自动更换为经典白(芯片版)

✔️@DocOfCard / 🇨🇳厉害卡合集
85.60×53.98卡粉订阅/提醒
上海磁悬浮试点外卡拍卡过闸 #上海地铁 6月28日,上海地铁 宣布 银行卡及数字人民币硬钱包刷卡过闸扩大至上海轨道交通全线网 6月14日,上海地铁 宣布 磁浮线将试点银行卡及数字人民币硬钱包刷卡过闸功能 此次试点支持开通小额免密支付的银联、维萨(Visa)、万事达(Mastercard)、美国运通(American Express)、JCB等主流芯片闪付卡、各种符合金融IC卡标准的手机pay、以及符合人民银行数字货币研究所标准的各形态数字人民币硬钱包可以直接刷卡(机)过闸。其中,数字人民币硬钱包涵…
#上海地铁 宣布

上海地铁 宣布 自6月28日起,银行卡及数字人民币硬钱包刷卡过闸试点扩大至上海轨道交通全线网

试点支持开通小额免密支付的银联维萨(Visa)万事达(Mastercard)美国运通(American Express)JCB等主流芯片闪付卡、各种符合金融IC卡标准的手机pay、以及符合人民银行数字货币研究所标准的各形态数字人民币硬钱包可以直接刷卡(机)过闸。其中,数字人民币硬钱包涵盖IC卡、手机Pay、SIM卡以及可穿戴设备等多种形式

• 双标卡通过银联渠道扣款
• 有交通联合应用标识使用交通卡扣款
• 进站将发起预授权,如卡内金额不足或信用额度不足,无法正常出站

🔗相关: 北京地铁支持外卡过闸

✔️ @DocOfCard / 其他合集
日本个人番号卡正式上线 Apple Wallet

#日本 #Apple Wallet

My Number Card 加入 Apple Wallet [DP]
• 要求 iOS 18.5 +
• 系统设置成中文会出错
官网 Mynaportal
• 这是 Apple Wallet 第一个非美国证件卡

✔️@DocOfCard / 其他合集
85.60×53.98卡粉订阅/提醒
内地香港跨境支付通22日正式上线 #FPS #跨境支付通 🆕7/14更新:新增信银、永隆、上海商业银行、大新、创兴、南商、交银香港、MOX、ZA、天星、广发 [DP] 6月20日上午,中国人民银行与香港金融管理局联合举办内地与香港快速支付系统互联互通(跨境支付通)启动仪式,系统将于6月22日正式上线运行 跨境支付通即香港转数快(FPS)与内地网上支付跨行清算系统(IBPS)互联互通系统,便利香港和内地居民全天候即时小额汇款 ▎参与银行: • 香港:中银香港、滙丰、恒生、东亚、建银亚洲及工银亚洲…
#FPS #跨境支付通 实测汇总

▎CNID 南下汇入香港:

1、中国银行:支持人民币及港币
2、中国工商银行:支持港币
3、中国建设银行:仅限广东及海南客户
4、中国农业银行:仅限深分
5、交通银行:支持人民币
6、招商银行:支持人民币及港币

▎HKID 北上汇入内地:

1、中银香港:支持人民币及港币
2、工银亚洲:支持人民币及港币
3、建行亚洲:支持人民币及港币
4、汇丰香港:支持人民币及港币
5、恒生银行:支持人民币及港币
6、东亚银行:支持人民币及港币

香港银行转入到内地手机号码会报错(可能是部分内地手机号码开户注册了香港 FPS),但是用内地银行卡号转入是没有问题的 [DP]

✔️@DocOfCard / DocOfCard.com
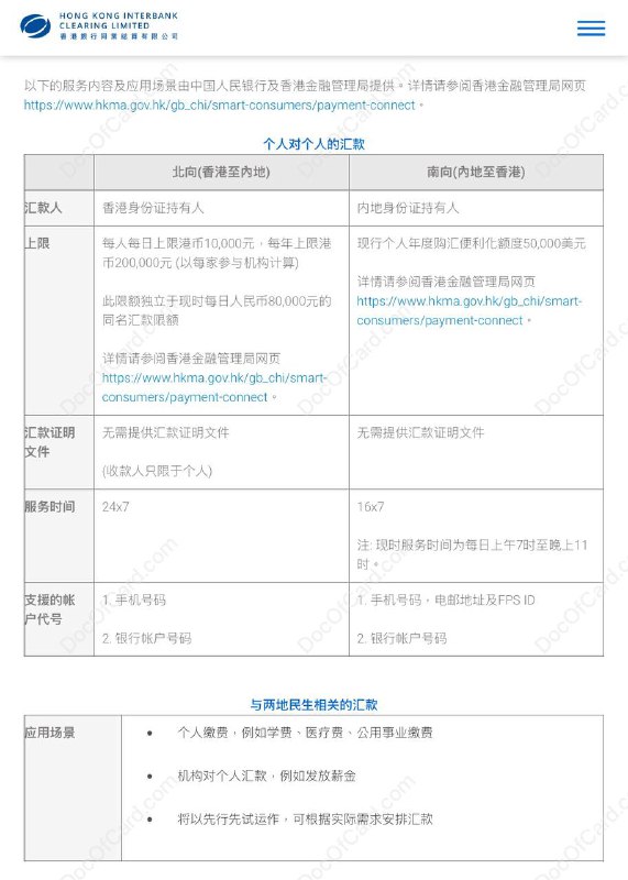
内地香港跨境支付通22日正式上线

#FPS #跨境支付通

🆕7/14更新:新增信银、永隆、上海商业银行、大新、创兴、南商、交银香港、MOX、ZA、天星、广发 [DP]

6月20日上午,中国人民银行香港金融管理局联合举办内地与香港快速支付系统互联互通(跨境支付通)启动仪式,系统将于6月22日正式上线运行

跨境支付通即香港转数快(FPS)内地网上支付跨行清算系统(IBPS)互联互通系统,便利香港和内地居民全天候即时小额汇款

▎参与银行:

• 香港:中银香港、滙丰、恒生、东亚、建银亚洲及工银亚洲
• 内地:农行、中行、交行、建行、招行及工行,结算银行为中银香港

▎汇款额度:

• 港人北向每日上限1万港元,年限20萬港元。限额独立于现时每日8万元人民币同名汇款限额,每日24小时服务
• 内地居民南向汇款上限为现行个人年度购汇便利化额度5万美元,服务时间每日上午7时至晚上11时

▎主要玩法: [DP]

1,CNID

• 内地向香港可汇入人民币或港币,每年额度为等值5万美元,跟外汇管制额度一致,支援的帐号包括手机号码、电邮地址及FPS ID,以及银行帐户号码

2,HKID

• 香港向内地可汇入人民币或等值港币1万元,每年额度20万港币,会将以每家参与机构计算,如采用非转数快方式,现时每日人民币8万元的同名汇款限额,收款人只限个人,支援的帐号包括手机号码及银行帐户号码

3,CNID + HKID

• 赢麻了

✔️@DocOfCard / DocOfCard.com
Back to Top