eBay转运俱乐部SFBuy转运优惠活动

#eBay #SFBuy #活动

🆕5/1更新:5月后Sfbuy不转运[Ultra]了,不要再寄了

🆕4/30更新:美国流向部分产品需做AES申报的公告

• 根据美国出口管制要求,以下场景需要请您按要求进行AES申报。如果未按要求进行AES申报,会导致您的包裹无法从美国出境,届时海购丰运将无法为您提供转运服务

• 场景一:同一类产品,同一收件人,价值超过2500美金,所有流向目的地均需做AES申报

• 场景二:电子产品,ECCN号码不在EAR99条款之列,例如手机、电脑、硬盘、游戏卡、CPU 等有数据储存、加密、处理功能、通讯功能的物品等等,目的地为中国内地及中国香港均需做AES申报


活动时间:4月1日 - 5月15日

活动内容:在[eBay转运俱乐部]下单的中国内地用户 (注册地址选择中国内地)并使用海购丰运(SFBUY)转运,海淘单一商品(可多件)

• 重量>1KG的包裹首1KG免国际转运费
重量≤1KG 的包裹国际转运费只需1元

*赠送的运费券是可以合箱后共享使用的,所以就有更多骚操作可以用

• 优惠券将于包裹入库时发放,60天有效
• 仅限注册地在中国内地的eBay账号参与活动,每个eBayID每月最多1票
优惠券仅可抵用美国到中国内地线路使用

• [禁寄物品]

👉🏿 @DocOfCard_channel
深圳测试香港居民数字人民币跨境支付

#数字人民币 #eCNY #消息

👉🏿 3月30日[消息]深圳罗湖区政府和人行深圳支行、中行、中银香港合作,率先完成了面向香港居民在内地使用数字人民币的测试

香港居民可使用香港手机号码匿名注册开立数字人民币五类钱包进行小额消费,消费仅需出示付款码即可通过POS机完成支付

通过回乡证进行实名认证,绑定中国银行借记卡升级至二类钱包后,每日单笔消费上限可达 5万元

点评:手机号准备好了,哪里下载?

👀相关:数字人民币进度
足迹 - 记录人生轨迹地图

#足迹 #工具 #APP

👉🏿 足迹是一款通过GPS 数据帮助用户记录人生轨迹的APP

apps.apple.com/app/id1225520399

• 支持导入相册GPS数据、GPX数据文件
• 支持导入和导出APP生成的CSV数据
支持百万级别GPS数据展示
• 支持按时间段查看轨迹

• 支持普通/省电/耗电/运动模式后台记录
• 支持国内国际地图,支持多种颜色配色
• 支持使用数据生成个性壁纸
• 支持iOS 14小组件
• 部分高级功能需订阅$1.49/年

• 隐私:无需登录,本地存储可备份iCloud

👉🏿 @DocOfCard_channel
#Apple #消息

👉🏿 Apple今日[宣布]将于6月7日 - 11日以全在线的形式举行一年一度的全球开发者大会 (WWDC)
腾讯推出”微小号”小程序,类似阿里小号

#微小号

• 2024年1月31日:正式停止全部服务

• 目前仅支持绑定联通号码开通
• 号码为“话机通讯”提供的171虚拟号 [DP]

月费10元需身份证+人脸实名认证
• 可接打电话、收短信、发(10条)短信
• 不支持国际漫游、彩信、增值业务
• 不支持110等1、9、400、800、00号段

类似阿里小号,打电话发短信扣本机话费

👀相关:号码托管/虚拟号/短信转发

👉🏿 @DocOfCard_channel / 漫游卡合集
USMobile eSIM (黑卡)、漫游WiFi Calling

#USMobile


⚠️本文已过期,更新内容:https://t.me/DocOfCard_channel/2097


■ Build your own plan

https://www.usmobile.com/plans

最低:$1.5/50短信+$2/75分钟+[税费$3]

• 使用优惠码 CHATSIM 免费领实体卡
漫游激活必须通过转入号码的方式[DP]
需购语音包才能接打电话,都计费[DP]
• 不支持漫游,只能WiFi Calling

📶 白卡T-Mobile(GSM LTE)网络:

• 支持WiFi Calling[DP][reddit],需转入号码激活[DP],直接激活无法开启[DP]

📶 黑卡Verizon(Super LTE)网络:

• 支持漫游WiFi Calling[reddit][DP]
• 支持eSIM (Beta) [官网],eSIM可能无法漫游激活
• 支持5G UWB [官网]

👀相关:USMobile国际数据漫游eSIM
👀相关:H2O WiFi Calling
👀相关:Tello WiFi Calling

👉🏿 @DocOfCard_channel / 漫游卡合集
Google成立“Android Ready SE联盟”

#Google #消息

👉🏿 3月26日,Google今日[宣布]成立[Android Ready SE Alliance]技术联盟,用于SE安全芯片标准的研发和推广,以确保安卓系统原生支持内置安全芯片的设备,使得手机平板和同属 Android的 WearOS、Android Auto、Android TV 等智能设备可用于数字密钥(digital keys)、电子驾照(mobile driver’s license)、身份证(national ID)、电子护照(ePassports)、数字货币钱包(eMoney solutions wallets)等

Google同时推出了首个用于设备内置SE安全芯片的应用StrongBox,可实现:数字钥匙驾驶证、身份证、电子护照电子钱包、数字货币等功能
中行上线三款芯片双标卡

#中行

👉🏿 群友[DP][飞客论坛]有用户发现中行上线了三款带芯片的银联VISA双标卡

金卡链接白金卡链接 • 无限卡

发行时间:截止2022冬奥残奥结束
有效期5年,结束后不续发,会有替代产品

• 白金卡BIN:409670[DP]
• 金卡BIN:438088
• 年费:免首年、12笔免次年
可报名5倍积分,一年最多36万分

实测可以绑定:[DP]

支付宝、微信、云闪付、WeChat Pay HK、AlipayHK、Apple Pay(需要从中行的手机银行里添加[DP])

👀相关信报/账单/还款独立的银行

👉🏿 @DocOfCard_channel / 银行账户卡合集
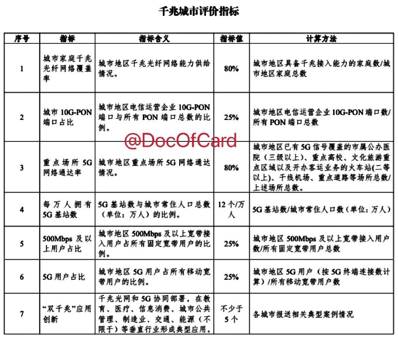
工信部印发”双千兆网络计划”

#5G #消息

通知原文通知解读

在城市及重点乡镇进行万兆10G-PON设备规模部署(2021年底 500 万个、2023年底1000万个)。按需开展支持千兆业务的家庭和企业网关(光猫)设备升级

互联网网间带宽扩容10Tbps,网间访问性能与欧美发达国家趋同。提升互联网国际出入口带宽能力,改善国际互联网访问体验

■ 加快推动5G SA规模部署,适时开展基于5G毫米波的网络建设

新增5G基站超过60万个, 基本实现:2021年底县级以上、部分重点乡镇覆盖;2023年底乡镇级以上、重点行政村覆盖。交通枢纽、大型体育场馆、景点等流量密集区域的实现深度覆盖

首次明确“建设千兆城市”指标(如图),2021年底建成20个以上“千兆城市”;2023年底超过100个
#连通

🆕5/1更新:红包雨活动[续期到8月31日]

🆕3/25更新:
红包雨活动[续期一个月][DP]

工行、建行连通卡目前不支持绑定云闪付

🆕3/25更新:连通蓝盒子[四大全新卡等级]

追梦 MEMBER:普卡?
心赏 SELECT:金卡?
至迈 MAX:白金卡? 广发鼎级臻石卡
巅峰 ICON:钻石卡?

👀相关连通AE卡合集
👀相关信报/账单/还款独立的银行

👉🏿 @DocOfCard_channel / 银行账户卡合集
SWIFT与4家中资合资成立金融网关公司

#SWIFT #央行 #消息

👉🏿 [澎湃新闻]3月23日,中国人民银行发布[消息]称,为进一步提升跨境金融网络与信息服务水平,保障SWIFT境内用户合法权益和业务连续性,环球银行金融电信协会(SWIFT)与 中国人民银行清算总中心、跨境银行间支付清算有限责任公司(CIPS)、央行数字货币研究所(DCI)和 中国支付清算协会(PCAC)在北京成立了金融网关信息服务有限公司

[金融网关]为中国境内和境外金融信息网络之间的一个关口,统一向中国境内SWIFT用户提供约定服务,主要包括两项内容:一是建立并运营金融报文服务的本地网络集中点,为用户提供与SWIFT主干网的稳定、韧性强和安全的连接; 二是在中国境内建立并运营本地数据仓库,用于对跨境交易报文进行数据存储以及事后监测和分析

点评:数字人民币跨境、人民币国际化、监管跨境金融风险、应对被迫脱离SWIFT威胁

👉🏿 解读:https://mp.weixin.qq.com/s/u5QojQVBEjhHRBsHj7EgNg
英国信用卡Aqua Classic Card

#Aqua

🆕1/11/2023更新:群友[DP]另一张 Advance 卡,无FTF

• 这是一张Credit Builder信用卡
• 建议一年信用历史通过ClearScore里的Aqua Pre-Approved申请
• 有英国驾照/税号也可以[直接冲][DP]
(有条件的建议使用私人地址建立信用)
• 申请需要护照,英国漫游ip(CMLink, 3)
• 可以绑定 Monzo, Monese 账户自动还款
• 上报Equifax、TransUnion信用
• APP可以查TransUnion信用分和详细报告
• 支持Apple Pay, Google Pay
• 2.95% 的FTF

https://www.aquacard.co.uk

申请后一周内email提示申请结果。如果申请成功,再一周后email开户账号。如果地址有问题,则会要求提供地址证明[DP]
• PIN信和卡信分开寄送
PIN只能在ATM修改[FAQ]
• Mastercard卡BIN:557098
• NewDay Ltd registered in England and Wales, authorised and regulated by the Financial Conduct Authority (FCA)

更多Credit Builder Card:

Capital One Classic Credit Card
Barclaycard Forward Credit Card

👀相关:英国信用卡Bip Credit Card
👀相关:
英国信用卡Post Office Classic Credit Card
👀相关:英国🇬🇧信用分和信用报告查询

👉🏿 @DocOfCard_channel / 🇬🇧账户卡合集
工行终于上线微信余额变动提醒

#工行 #动账提醒

👉🏿 工行在上线电子银行APP余额变动提醒后,终于又上线了微信提醒[DP]

• 最多绑定6张借记卡及3张信用卡
• 注意⚠️绑定后还要在菜单里打开通知开关
借记卡需要开通短信信使(收费)才能使用
• 外币信用卡0元起都有短信通知免费
• 银联信用卡300起免,0元起需办理信使服务3元/月[DP]

• 群友[DP]实测付费开通短信信使后,在微信开通余额提醒,然后立即终止短信信使,微信提醒不会跟着取消掉,偷渡成功!

👀相关:动账提醒

👉🏿 @DocOfCard_channel
招行连通AE ”特邀用户消费达标赠希尔顿金卡消费挑战活动

#招行 #连通 #活动

报名时间:至2021年4月30日
交易统计时间:至2021年6月30日

👉🏿 特邀连通 AE金卡/绿卡 客户,报名次月起,连续2个月消费满1.5万元可获赠2年希尔顿金卡会籍,有效期至2023年3月31日

查询是否被邀请:掌上生活 → 我的 → 右上角消息 → 活动

👉🏿 @DocOfCard_channel
租美国地址要怎么选

#美国地址

👉🏿 本文介绍运营商、银行、PayPal等对地址风控要求高,且需要签署[1583表格]的PMB收信(收费)地址选择

Commercial Mail Receiving Agency(CMRA):查询是否(被标记)为商业邮件接收机构,也即Private mailbox (PMB)

SmartyStreets:比较专业,一些风控系统就是用它的API[官网]
USPS:有翻车[DP]

点评:当然我们租的就是PMB,此处查询的意义在于银行风控是否这么认为

Residential Delivery Indicator(RDI):查询住宅地址(Residential)还是商业地址(Commercial)

SmartyStreets

点评:住宅地址可遇不可求,价格也很贵

还有些阴间银行(比如Velo)会直接人工查看Google街景

点评:建议远离阴间银行

• 醋总的PMB什么时候上线呢?
Max Liu提供的香港住宅区PMB地址
• 如有群友提供自己运营的其他地区PMB地址也可以留言

👀相关:部分美国PMB和1583公证机构

👉🏿 @DocOfCard_channel || 其他合集
CUniqHK更换香港本地运营网络

#CUniqHK #3HK #消息

👉🏿 之前 [3HK推出新DIY储值卡] 和 [3HK漫游内地由联通改为移动] 的时候就有小道消息推测CUniqHK和3HK合作出现了问题,今天群友[DP]CUniqHK用户收到短信:

已經完成網絡升級,請10分鐘後熄機再開。返到香港如手機冇法自動登網,可以喺手機 設定>>行動數據>>網絡選擇中關閉自動搜網之後,手動選擇CUniq HK、UNICOM HKT或者UNICOM CSL、UNICOM PCCW

CUniqHK更换香港运营网络为csl,实锤双方合作出现问题

👀相关:CUniqUK 10/31/2020 停止服务
👀相关:
CUniqUS 9/20/2020 停售新卡

👉🏿 @DocOfCard_channel
Back to Top