工行爱购消费券周二五折

#工行 #活动

活动时间:截止6月30日

• 每周二上午10:30,全场享5折
• 每天上午10:30,全场7折起
• 名额有限,先到先得

• 完整活动商家名单:“工银e生活‘’App → “生活服务” → “爱购消费券”活动专区

👉🏿 @DocOfCard_channel
H2O美国保号号码

#H2O #eSIM

h2owireless.com/plan/minute

即将 支持eSIM [DP]
不能直接漫游(*H2O Wireless service is for personal use in the U.S. only.)
• 实测支持漫游WiFi Calling [DP]
实测支持漫游WiFi Calling on Cellular Data (*测试时,主卡用的Fi漫游流量)[DP]

• Paygo保号3个月租金最低$10
• 绑定卡AutoPay后优惠10%
• 余额不足30天后将取消账户和号码
• WiFi Calling接打电话/收发短信:$0.05
🆕5/23更新:VoWiFi只能短信,接打电话直接就挂了,要重启才能继续VoWiFi[DP],不知道是个案还是bug还是限制

• [PureTalk]和H2O同属TelRite应该也可以漫游WiFi Calling

👀相关:USMobile WiFi Calling
👀相关:Tello WiFi Calling

👉🏿 @DocOfCard_channel / 漫游卡合集
#消息

网信办、工信部、公安部、市场监管总局四部门联合发布《常见类型移动互联网应用程序必要个人信息范围规定》,5月1日起施行

http://www.cac.gov.cn/2021-03/22/c_1617990997054277.htm

《规定》明确了地图导航、网络约车、即时通信、网络购物等39类常见类型移动应用程序必要个人信息范围,要求其运营者不得因用户不同意提供非必要个人信息,而拒绝用户使用App基本功能服务
无界卡季度用卡达标送互联网会员权益

#云闪付 #无界卡 #活动

活动时间:截止6月30日

活动内容:报名后,每个季度完成至少6天、每天至少1笔不少于20元的银联二维码支付(被扫)交易,将获得免费的互联网会员类权益的季度兑换资格 [DP]

https://billcloud.unionpay.com/upwxs-rsmobile/signUp/wallet/gtownwj5/index?channel=7

每人每季度限享一次,共3万个名额
• 京东PLUS(季卡)、腾讯视频VIP(季卡)、知乎盐选(季卡)、Keep(季卡)四选一

更多银联无界卡权益看这里

👉🏿 @DocOfCard_channel
北京和浙江的移动阿里小号将于5月1日下线

#阿里小号 #重要

👉🏿 群友[DP]接到阿里通信10029客服电话,北京和浙江的移动阿里小号将于2021年5月1日零时下线,届时将无法使用,未到期客户将按时长进行退费处理

• 目前联通号码不影响[客服]
• 赶紧换绑!赶紧换绑!赶紧换绑!

👀相关:阿里小号不要绑定联通亲情号
👀相关:腾讯推出微小号业务(仅联通)
👀相关:号码托管/虚拟号/短信转发方案

👉🏿 @DocOfCard_channel
eBay转运俱乐部SFBuy转运优惠活动

#eBay #SFBuy #活动

🆕5/1更新:5月后Sfbuy不转运[Ultra]了,不要再寄了

🆕4/30更新:美国流向部分产品需做AES申报的公告

• 根据美国出口管制要求,以下场景需要请您按要求进行AES申报。如果未按要求进行AES申报,会导致您的包裹无法从美国出境,届时海购丰运将无法为您提供转运服务

• 场景一:同一类产品,同一收件人,价值超过2500美金,所有流向目的地均需做AES申报

• 场景二:电子产品,ECCN号码不在EAR99条款之列,例如手机、电脑、硬盘、游戏卡、CPU 等有数据储存、加密、处理功能、通讯功能的物品等等,目的地为中国内地及中国香港均需做AES申报


活动时间:4月1日 - 5月15日

活动内容:在[eBay转运俱乐部]下单的中国内地用户 (注册地址选择中国内地)并使用海购丰运(SFBUY)转运,海淘单一商品(可多件)

• 重量>1KG的包裹首1KG免国际转运费
重量≤1KG 的包裹国际转运费只需1元

*赠送的运费券是可以合箱后共享使用的,所以就有更多骚操作可以用

• 优惠券将于包裹入库时发放,60天有效
• 仅限注册地在中国内地的eBay账号参与活动,每个eBayID每月最多1票
优惠券仅可抵用美国到中国内地线路使用

• [禁寄物品]

👉🏿 @DocOfCard_channel
深圳测试香港居民数字人民币跨境支付

#数字人民币 #eCNY #消息

👉🏿 3月30日[消息]深圳罗湖区政府和人行深圳支行、中行、中银香港合作,率先完成了面向香港居民在内地使用数字人民币的测试

香港居民可使用香港手机号码匿名注册开立数字人民币五类钱包进行小额消费,消费仅需出示付款码即可通过POS机完成支付

通过回乡证进行实名认证,绑定中国银行借记卡升级至二类钱包后,每日单笔消费上限可达 5万元

点评:手机号准备好了,哪里下载?

👀相关:数字人民币进度
足迹 - 记录人生轨迹地图

#足迹 #工具 #APP

👉🏿 足迹是一款通过GPS 数据帮助用户记录人生轨迹的APP

apps.apple.com/app/id1225520399

• 支持导入相册GPS数据、GPX数据文件
• 支持导入和导出APP生成的CSV数据
支持百万级别GPS数据展示
• 支持按时间段查看轨迹

• 支持普通/省电/耗电/运动模式后台记录
• 支持国内国际地图,支持多种颜色配色
• 支持使用数据生成个性壁纸
• 支持iOS 14小组件
• 部分高级功能需订阅$1.49/年

• 隐私:无需登录,本地存储可备份iCloud

👉🏿 @DocOfCard_channel
#Apple #消息

👉🏿 Apple今日[宣布]将于6月7日 - 11日以全在线的形式举行一年一度的全球开发者大会 (WWDC)
腾讯推出”微小号”小程序,类似阿里小号

#微小号

• 2024年1月31日:正式停止全部服务

• 目前仅支持绑定联通号码开通
• 号码为“话机通讯”提供的171虚拟号 [DP]

月费10元需身份证+人脸实名认证
• 可接打电话、收短信、发(10条)短信
• 不支持国际漫游、彩信、增值业务
• 不支持110等1、9、400、800、00号段

类似阿里小号,打电话发短信扣本机话费

👀相关:号码托管/虚拟号/短信转发

👉🏿 @DocOfCard_channel / 漫游卡合集
USMobile eSIM (黑卡)、漫游WiFi Calling

#USMobile


⚠️本文已过期,更新内容:https://t.me/DocOfCard_channel/2097


■ Build your own plan

https://www.usmobile.com/plans

最低:$1.5/50短信+$2/75分钟+[税费$3]

• 使用优惠码 CHATSIM 免费领实体卡
漫游激活必须通过转入号码的方式[DP]
需购语音包才能接打电话,都计费[DP]
• 不支持漫游,只能WiFi Calling

📶 白卡T-Mobile(GSM LTE)网络:

• 支持WiFi Calling[DP][reddit],需转入号码激活[DP],直接激活无法开启[DP]

📶 黑卡Verizon(Super LTE)网络:

• 支持漫游WiFi Calling[reddit][DP]
• 支持eSIM (Beta) [官网],eSIM可能无法漫游激活
• 支持5G UWB [官网]

👀相关:USMobile国际数据漫游eSIM
👀相关:H2O WiFi Calling
👀相关:Tello WiFi Calling

👉🏿 @DocOfCard_channel / 漫游卡合集
Google成立“Android Ready SE联盟”

#Google #消息

👉🏿 3月26日,Google今日[宣布]成立[Android Ready SE Alliance]技术联盟,用于SE安全芯片标准的研发和推广,以确保安卓系统原生支持内置安全芯片的设备,使得手机平板和同属 Android的 WearOS、Android Auto、Android TV 等智能设备可用于数字密钥(digital keys)、电子驾照(mobile driver’s license)、身份证(national ID)、电子护照(ePassports)、数字货币钱包(eMoney solutions wallets)等

Google同时推出了首个用于设备内置SE安全芯片的应用StrongBox,可实现:数字钥匙驾驶证、身份证、电子护照电子钱包、数字货币等功能
中行上线三款芯片双标卡

#中行

👉🏿 群友[DP][飞客论坛]有用户发现中行上线了三款带芯片的银联VISA双标卡

金卡链接白金卡链接 • 无限卡

发行时间:截止2022冬奥残奥结束
有效期5年,结束后不续发,会有替代产品

• 白金卡BIN:409670[DP]
• 金卡BIN:438088
• 年费:免首年、12笔免次年
可报名5倍积分,一年最多36万分

实测可以绑定:[DP]

支付宝、微信、云闪付、WeChat Pay HK、AlipayHK、Apple Pay(需要从中行的手机银行里添加[DP])

👀相关信报/账单/还款独立的银行

👉🏿 @DocOfCard_channel / 银行账户卡合集
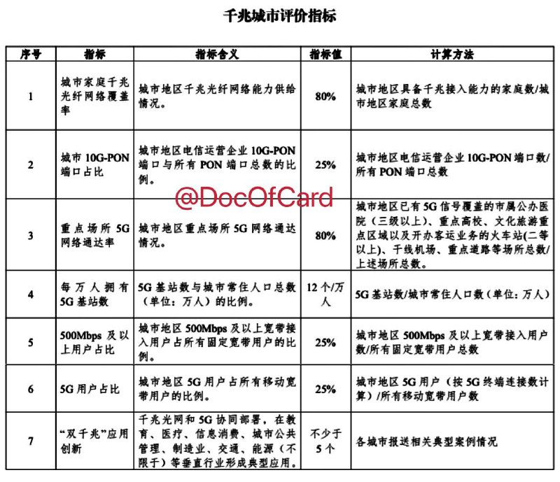
工信部印发”双千兆网络计划”

#5G #消息

通知原文通知解读

在城市及重点乡镇进行万兆10G-PON设备规模部署(2021年底 500 万个、2023年底1000万个)。按需开展支持千兆业务的家庭和企业网关(光猫)设备升级

互联网网间带宽扩容10Tbps,网间访问性能与欧美发达国家趋同。提升互联网国际出入口带宽能力,改善国际互联网访问体验

■ 加快推动5G SA规模部署,适时开展基于5G毫米波的网络建设

新增5G基站超过60万个, 基本实现:2021年底县级以上、部分重点乡镇覆盖;2023年底乡镇级以上、重点行政村覆盖。交通枢纽、大型体育场馆、景点等流量密集区域的实现深度覆盖

首次明确“建设千兆城市”指标(如图),2021年底建成20个以上“千兆城市”;2023年底超过100个
#连通

🆕5/1更新:红包雨活动[续期到8月31日]

🆕3/25更新:
红包雨活动[续期一个月][DP]

工行、建行连通卡目前不支持绑定云闪付

🆕3/25更新:连通蓝盒子[四大全新卡等级]

追梦 MEMBER:普卡?
心赏 SELECT:金卡?
至迈 MAX:白金卡? 广发鼎级臻石卡
巅峰 ICON:钻石卡?

👀相关连通AE卡合集
👀相关信报/账单/还款独立的银行

👉🏿 @DocOfCard_channel / 银行账户卡合集
SWIFT与4家中资合资成立金融网关公司

#SWIFT #央行 #消息

👉🏿 [澎湃新闻]3月23日,中国人民银行发布[消息]称,为进一步提升跨境金融网络与信息服务水平,保障SWIFT境内用户合法权益和业务连续性,环球银行金融电信协会(SWIFT)与 中国人民银行清算总中心、跨境银行间支付清算有限责任公司(CIPS)、央行数字货币研究所(DCI)和 中国支付清算协会(PCAC)在北京成立了金融网关信息服务有限公司

[金融网关]为中国境内和境外金融信息网络之间的一个关口,统一向中国境内SWIFT用户提供约定服务,主要包括两项内容:一是建立并运营金融报文服务的本地网络集中点,为用户提供与SWIFT主干网的稳定、韧性强和安全的连接; 二是在中国境内建立并运营本地数据仓库,用于对跨境交易报文进行数据存储以及事后监测和分析

点评:数字人民币跨境、人民币国际化、监管跨境金融风险、应对被迫脱离SWIFT威胁

👉🏿 解读:https://mp.weixin.qq.com/s/u5QojQVBEjhHRBsHj7EgNg
Back to Top