中银香港app自助开户

#BOCHK #中银香港

要求:

• 需入境香港后,使用香港IP方可办理
• 需上传移民局出入境记录及人脸识别

注意: [DP]

• 开户流程开始后不可中断(点击取消)否则需从头开始
• 证件扫描对光线要求很严格,建议找个光线比较暗的餐厅,减少反光
• 登记流动保安编码时若出现“未能识别您的身份,请前往分行办理”等错误,返回上一页再扫描一次身份证即可
• 开户后基本功能立即可用,若需提款卡/使用中银速汇汇款则需前往分行补签名

✔️@DocOfCard_channel / 银行账户卡合集
微信支付重新允许护照实名且未绑定大陆银行卡用户收款和收红包

#微信 #微信支付 #WeChat Pay

最早的时候微信允许未实名用户只需要绑定任意一张非大陆卡就可以收付款的,大概2019年国内开始断卡行动后,微信开始限制必须绑定一张大陆1类借记卡才能收款和收红包,发红包可以用亲属卡解决

3月1日,人行要求解决外卡支付难问题,不知道微信这次是BUG还是长期开放呢

🔗相关: 微信、支付宝的外卡支持进度

✔️@DocOfCard_channel / DocOfCard.com
日本 Rakuten 乐天流量卡 Prepaid

#Rakuen #日本

✔️群友 [投稿] 介绍了一张日本手机卡

优点:
• 提供070开头的日本号码
• 在中国大陆支持接收验证码
• 支持5G全球漫游数据

缺点:
• 不能接打电话和发短信
• 年抛卡,续期非常麻烦

此卡为年卡,有多种版本选择
• 3G日本+1G海外
• 7G日本+1.5G海外

流量:
• 每月1号重置高速流量,无法转结到次月
• 高速数据使用完毕后,降速到200Kbps
• 在中国大陆漫游使用中国移动和中国电信
• 在香港漫游使用 SmartoneHK、3HK、CSL
• 在澳门漫游使用 CTM、3MO

• 购买到手后即插即用(安卓端可能需要设置APN),无需实名
• 日本使用需手机支持4G的B3、B18、B16
续期非常麻烦,需要提前一个月联系卖家续费,不适合保号

✔️@DocOfCard_channel / 手机卡合集
中行万事网联人民币卡偷跑测试

#中行 #万事达 #万事网联

🆕更新:12小时不到,两个申请链接就被群友们冲挂了

✔️群友 [DP] 发现中行开始偷跑测试万事网联的人民币双应用卡了

✔️万事网联金卡

• bin 518376
• 消费5笔减免年费
• 目前消费走银联通道 [DP]

✔️万事网联白金卡

• bin 516468
• 消费12笔减免年费

🔗相关: 中行信用卡无卡激活使用方法
🔗相关: 万事网联卡更新进度

✔️@DocOfCard_channel / 厉害卡合集
PayPal 宣布支持苹果 Tap to Pay

#iPhone #PayPal #TaptoPay

PayPal 今天 宣布 ,iPhone 上的 Tap to Pay 现已广泛适用于在美国使用 Venmo 和 PayPal Zettle 应用程序的企业,他们能够直接在 iPhone 上接受 NFC 付款,无需额外的硬件

苹果公司于 2022 年 5 月在美国推出 Tap to Pay 功能,现已扩展到台湾、澳大利亚、英国、荷兰、巴西、乌克兰和法国等国家和地区。其它支持 Tap to Pay 功能的有 Square、Stripe、Adyen、Chase、Taipei Fubon Bank、Revolut、SumUp 等 [官网]

✔️@DocOfCard_channel / DocOfCard.com
微信开放允许未实名用户绑定外卡消费

#微信 #微信支付 #Weixin Pay

[国务院] 3月1日,中国人民银行副行长张青松在国务院新闻办公室例行吹风会上表示,央行已经注意到外国朋友来华进行旅游、拜访、商务等活动遇到移动支付困难的问题,张青松将上述问题归纳为“不能用”“不好用”和“不想用”:

• “不能用”,有的外国朋友绑不了境外的银行卡
• “不好用”,消费金额超出一定金额,付不成账
• 问题多了,支付不便利了,自然就“不想用”了

针对问题,央行将指导支付机构推出一系列便利措施,让外国朋友满意、乐意使用:

• 要求、指导支付宝、财付通优化业务流程,提高来华人员外卡绑卡效率
简化身份验证安排,使外籍来华人员在绑卡等一系列过程中更便捷办理。严格要求机构落实《个人信息保护法》等法规保护个人信息安全
• 外籍来华人员使用移动支付的单笔交易限额由 1000 美元提高到 5000 美元、年累计交易限额由 1 万美元提高到 5 万美元

腾讯财付通回应:将通过简化注册流程、绑卡支付与充值支付,持续提升微信支付外卡支付体验。2024年春节前夕推出分层核验方案,境外人士仅需提交简单身份信息即可直接绑定外卡,在一定额度以内可在所有民生场景支付


支付宝回应:3月1日当日已完成部分提额要求,近期将全部完成。同时推进落实各项措施,持续提升境外来华用户的支付安全性和便利性,在金融管理部门支持下,支付宝
简化身份认证
、推出小额免认证功能


微信:

已允许未实名用户直接激活微信支付并绑定外卡消费,限额 ¥15000
• 新注册微信号可能需要6个月以上且开通微信支付3个月以上微信老号辅助扫码激活
• 优化 WeChat 注册流程,为外籍来华人员提供更安全便捷的 WeChat 注册认证方式
• 基于分层核验方案,外籍来华人员无需提交完整身份信息即可绑定外卡,在一定额度以内试用微信支付;对于部分不绑定外卡的用户,推动研发充值支付简化方案,将支持外籍来华人员使用小额资金充值,和境内用户一样便捷支付

支付宝:

• 已完成部分提额要求,单笔交易限额从 1000 美元最高提到 5000 美元,年度交易限额从 10000 美元最高提高到 50000 美元,近期将全部完成

🔗相关: 微信、支付宝的外卡支持进度

✔️@DocOfCard_channel / DocOfCard.com
Apple Pay Later 将开始上报信用,
Apple ID 可能改名 Apple Account,
Google 将关闭 Google Pay 应用


#Apple #Experian #Google #消息

Experian 和 Apple 今天 宣布Apple Pay Later loan 贷款信息将从3月1日起出现在客户的 Experian 信用报告中,并带有 BNPL(“buy now, pay later”)名称, 原文:

Your credit score won't be affected when we start sharing your Apple Pay Later loan and payment history, but might be affected in the future once data is incorporated by credit scoring models, like FICO®9.


MacRumors 引述消息人士称,苹果似乎正在准备将 Apple ID 改名为 Apple Account,最快可能在晚些时候推出,比如与 iOS 18 一起发布。2022 年苹果将 iTunes Pass 改名Apple Account Card , 所有 Apple Gift Card 余额转为 Apple Account balance,并允许将其加入 Apple Wallet

Google 之前 邮件通知 ,将于6月24日起关闭 Google Pay (US) 应用,全面转入 Google Wallet,在 AGS 大乱斗 中,Google 似乎已经不剩几个对标的产品了

✔️@DocOfCard_channel / DocOfCard.com
iFast 奕丰集团介绍

#iFAST #奕丰 #新加坡 #英国 #数字银行

[投稿] iFast Corporation Ltd(“iFast Corporation”)(奕丰集团)是新加坡互联网券商,总部位于新加坡,于2014年12月在新加坡交易所主板上市。 iFast 集团 旗下拥有 英国(iFAST Global Bank 数字银行)、香港、新加坡、马来西亚(FSMONE 证券)

iFAST 支持集团环球转账服务,需要在 iFAST Global Bank 联系在线客服开通,如果证件发现不一致,可以让在线客服协助添加

FSMONE 香港、新加坡、马来西亚都是同一个 APP 上,可自行切换地区

▎iFAST Global Bank(奕丰环球银行)

🆕10/1/24开始
,iFAST Global Bank将不再允许与加密资产相关的资金外流支付,但继续接受来自受 FCA 注册的平台或符合相应标准的国家或地区监管机构的加密平台的资金入账

• 是一家受到全面监管的英国数字银行
• 注意不要和 欺诈公司 iFAST Global ETF Bank 搞混

✔️ https://www.ifastgb.com
✔️ App Store💰 Google Play

开户要求:护照、邮箱、手机号、银行账单地址证明,全部支持国内资料

目前开户取消了人工视频通话,只需录制视频回答三个问题就可以了 可能需要预约人工视频通话验证

• 无年费、管理费,无最低存款要求
• 支持中文,有中文客服
• 提供个人 IBAN
• 提供 GBP、USD、EUR、HKD、SGD、CNY 多币种账户
• 支持 FPS
• 支持 iFAST 集团内全球免费转账(Fee-free Global Transfer)
• 即将推出 debit 卡
• 首次入金需同名

▎FSMONE HK 路线指南寄支票开户

• 开户直接官网申请,全套国内资料即可
• 但是由于香港法律规定,如果要使用完整版(iFAST 集团环球转账服务)的服务,必须要做最高级别的线下身份认证,一般两种渠道,一是顺丰快递邮寄一张香港发行的支票到 FSMONE HK 办公室,另一种亲临 FSMONE HK 办公室,如果只是透过 eDDA 线上入金验证身份,是无法使用 iFAST 集团环球转账服务
• 支持香港银行 FPS、eDDA 入金

▎FSMONE SG

• 开户直接官网申请,全套国内资料即可
FSMONE SG 实体卡 ,需要新加坡地址
• 此卡绑定 Apple Pay 只有新加坡或美国才可以收取验证码
• 支持新加坡银行绑定 eGIRO,比如 OCBC ,支持 MRY 的 DuitNow 入金

▎FSMONE MY

• 开户直接官网申请,全套国内资料即可
• 支持绑定马来本地银行、DuitNow入金

✔️@DocOfCard_channel / DocOfCard.com
Capital One 拟斥资 353 亿美元收购 Discover

#CapitalOne #Discover #消息

🆕5/18/25更新: [bw] Capital One 今天宣布正式完成对 Discover 的收购

目前,Capital One 和 Discover 的客户账户和银行关系保持不变,客户不需要采取任何行动。Capital One 打算继续提供 Discover 信用卡产品作为 Discover 品牌卡,以及 Capital One 目前提供的其他消费者卡

🆕4/18/25更新: [WSJ] Capital One 353 亿美元收购 Discover 的交易已获得监管机构的批准,交易预计将于5月18日完成,合并后的新公司将成为美国最大信用卡发卡机构,美国第八大银行

[华盛顿邮报] 2月19日消息,Capital One 宣布 将以超过 350 亿美元的价格收购 Discover Financial Services,溢价约27%。交易完成后,Capital One 将持有合并后公司的约 60% 股份

Capital One 是全美市值第九大银行,市值 520 亿美元,Discover 市值为 280 亿美元。这笔交易将创造全美最大信用卡公司

Capital One 还计划在银行卡和网络上保留 Discover 品牌,这笔交易预计将于 2024 年底或 2025 年初完成,前提是满足惯例的成交条件,包括监管机构和股东的批准

✔️@DocOfCard_channel / DocOfCard.com
淘宝灰度测试支持微信支付

#淘宝 #微信支付

有网友 [发现] 淘宝正在测试支持微信支付付款,而不是之前测试的仅支持微信二维码

淘宝客服回应目前仅部分用户和部分店铺商品支持微信支持,以后将会逐步放开

🔗相关: 世纪大互通

✔️@DocOfCard_channel / DocOfCard.com
土耳其🇹🇷虚拟卡HexaCard

#HexaCard #土耳其

✔️ AppStore [DP]

• 实名方式:护照
• 入金方式:交易所充值
• 费用:10U开卡,5年有效,手续4.5%

• 卡bin 529799
• 可绑定土区 Apple ID
• 有点像币圈野鸡卡

✔️@DocOfCard_channel / 银行帐户卡合集
DocOfCard Channel
@DocOfCard_channel 2024 新年抽奖活动预告 #抽奖 🛍️赞助奖品:留言 或 @DocOfCard_bot 活动一:庆祝农历新年抽奖活动 • 奖品: 🛍抽奖时间: (北京时间) 🛍抽奖方式:待定 🛍(活动一)抽奖要求: 活动二:贡献群友特别抽奖活动 • 奖品: 🛍抽奖时间: (北京时间) 🛍抽奖方式:待定 🛍(活动二)抽奖要求: 抽奖规则: ⓵ 本活动每人只能中奖一次,利用小号参与抽奖一经发现将踢出所有号 ⓶ 开奖并去除无效得奖后联系赞助者领奖 ⓷ 群主拥有此次活动最终解释权…
@DocOfCard 2024 卡群新年抽奖活动

#抽奖


活动一:庆祝农历新年抽奖活动

• 奖品一:Apple GC 100₺ * 5
• 奖品二: LEE DAWEI 赞助 红酒一瓶 * 3
• 奖品三: 神楽坂早苗️ | Gateway Timeout 赞助 100USDC (ERC20链) * 1
• 奖品四: 🔜 karlc 🔚 赞助 ¥50现金券 * 5
• 奖品五: hjm233 赞助 葡萄酒一瓶 * 1
• 奖品六: decelerator 赞助 支付宝口令红包 ¥50 * 1
• 奖品七: Max Liu 赞助 Apple GC $10 * 3


🛍抽奖时间:2月10日22点 (北京时间)
🛍抽奖方式:

卡群 内发送 「$$新年快乐

🛍(活动一)抽奖要求:

⓵ 2月9日0点前入群,「群内发言数 100 (不含贴纸和恶意刷屏, 且未被警告超过 3 次的」
「 8月25日之后有效DP数1
为本活动提供奖品的


活动二:贡献群友特别抽奖活动

• 奖品一:Apple GC 250₺ *
2

• 奖品二:
LEE DAWEI
赞助
红酒一瓶
*
3

• 奖品三:
神楽坂早苗️ | Gateway Timeout
赞助
100USDC (ERC20链)
*
1
• 奖品四:
🔜 karlc 🔚
赞助
¥50现金券
*
5
$10 娱乐券
*
3
• 奖品五:
Allen
赞助
HSBC 卓越理财终生免除管理费
*
1
• 奖品六:
decelerator
赞助 支付宝口令红包 ¥50 *
1
• 奖品七: Max Liu 赞助 Apple GC $20 *
3

• 奖品八: Zero 赞助 卡群定制金属卡一张 * 1


🛍抽奖时间:2月10日22点(北京时间)
🛍抽奖方式:

在 活动专用群 内发送 「$$新年快乐🎉

🛍(活动二)抽奖要求:

⓵ 2月9日0点前入群,「群内发言数 ≥ 2024 条(不含贴纸和恶意刷屏, 且未被警告超过 3 次的」或
「 8月25日之后有效DP数 ≥ 1 条」或
「为本活动提供奖品的」


抽奖规则:

⓵ 每个活动每人只能中奖一次,利用小号参与抽奖一经发现将踢出所有号
⓶ 开奖并去除无效得奖后联系赞助者领奖
⓷ 群主拥有此次活动最终解释权

✔️@DocOfCard_channel @DocOfCard_chat
@DocOfCard_channel 2024 新年抽奖活动预告

#抽奖

🛍️赞助奖品:留言 或 @DocOfCard_bot


活动一:庆祝农历新年抽奖活动

• 奖品:

🛍抽奖时间: (北京时间)
🛍抽奖方式:待定
🛍(活动一)抽奖要求:


活动二:贡献群友特别抽奖活动

• 奖品:

🛍抽奖时间: (北京时间)
🛍抽奖方式:待定
🛍(活动二)抽奖要求:


抽奖规则:

⓵ 本活动每人只能中奖一次,利用小号参与抽奖一经发现将踢出所有号
⓶ 开奖并去除无效得奖后联系赞助者领奖
⓷ 群主拥有此次活动最终解释权

✔️@DocOfCard_channel @DocOfCard_chat
支付宝付款码百夫长皮肤

#支付宝 #连通

👉🏿 群友 [DP] 支付宝上线了一款连通百夫长的付款码皮肤,效果图如上

✔️ 领取地址: https://ur.alipay.com/_49MOq7ZZm5KKa3OGc7VSoL

• 活动时间:1月29日 - 2月29日
• 活动主办方为杭州云坞科技有限公司
• 需大陆号码且大陆身份证实名的支付宝
• 皮肤限量 10 万份,先到先得
• 皮肤有效期 30 天

✔️@DocOfCard_channel / DocOfCard.com
Apple Pay 八达通开放大陆银联卡充值

#八达通

🆕1/31/24更新:Apple Pay 八达通开放大陆银联卡开卡和充值了,不能充值的将八达通从 Apple Pay 删除重新添加即可 [DP]

• 八达通 2020 年 上线支持 Apple Pay ,一直以来都仅支持香港本地发行卡充值,银联卡用户只能选择 游客版

🚊🚎交通联合卡Apple Pay交通卡

✔️@DocOfCard_channel / 其他合集
微信再次允许大陆身份实名用户绑定外卡

#微信支付 #WeChatPay

🆕1/31/24更新: 果然车门又关了,不过这次坚挺了11小时

🆕1/30/24更新: 据群友 [DP] 微信支付再次允许大陆身份证实名的用户绑定外卡,这次是彻底放开还是又 系统抽风 呢?

绑卡数量限制:

• 微信:总数10张,其中外卡限3张
• 支付宝:国内卡30张,外卡不限
• 云闪付:总数30张,外卡需独立注册
• 京东:总数15张,不支持外卡绑定
• Apple Wallet:
不限制 ,直到硬件加满

🔗相关: 支付宝微信外卡支持进度
🔗相关: 微信全量开放所有场景的外卡使用

✔️@DocOfCard_channel / 银行账户卡合集
广电上线双百套餐2.0和惠民年卡

#广电

✔️ 双百套餐2.0、双百套餐2.0 MAX

✔️ 惠民年卡、惠民年卡MAX [DP]

✔️ 192靓号限时抢

和双百套餐的区别:至多可办理2张副卡,原价10元/月,折后6元
• 可开通亲情网,原价10元/月,折后6元
• 套外0.15元/分钟、3元/GB、0.1元/条
• 套内通用流量可转结一个月
在售套餐可互转,合约用户需解约后办理

🔗相关: 广电29元双百套餐
🔗相关: 广电6元流量卡套餐

✔️@DocOfCard_channel / 手机卡合集
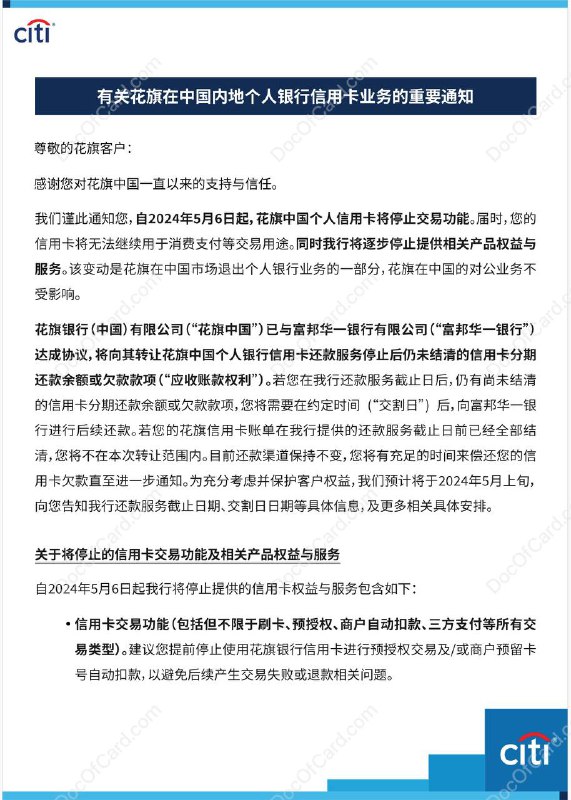
花旗中国个人信用卡将停止交易功能

#花旗 #Citi #消息

花旗中国 1 月 23 日发布 《有关花旗在中国内地个人银行信用卡业务的重要通知》 ,自 2024 年 5 月 6 日起,花旗中国个人信用卡将停止交易功能,届时将无法继续用于消费支付等交易用途。同时该行将逐步停止提供相关产品权益与服务

花旗银行已与富邦华一达成协议,将向其转让花旗中国个人银行信用卡还款服务停止后仍未结清的信用卡分期还款余额或欠款款项

🔗相关: 花旗宣布退出全球13个市场的个人银行业务

✔️@DocOfCard_channel / 银行账户卡合集
Back to Top