85.60×53.98卡粉订阅/提醒
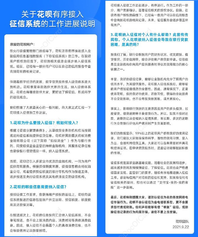
花呗微博公告接入央行征信系统的最新进展 #花呗 #消息 👉🏿 [公告]称,目前,在获得用户授权的基础上,部分用户已经能够在自己的征信报告中查询到花呗记录,未来征信服务将逐步覆盖全部用户 • 根据用户获得的具体授信额度来源,用户的征信信息会由重庆蚂蚁消费金融有限公司,或是提供授信额度的银行等机构作为报送主体,纳入征信系统 • 当前花呗向报送的相关记录包括账户开立日期、授信额度、额度使用、还款情况等 • 在报送频次上,花呗的信息按月汇总纳入征信系统,不会单笔报送,也不会上报具体的消费内容、消费时间等具体信息…
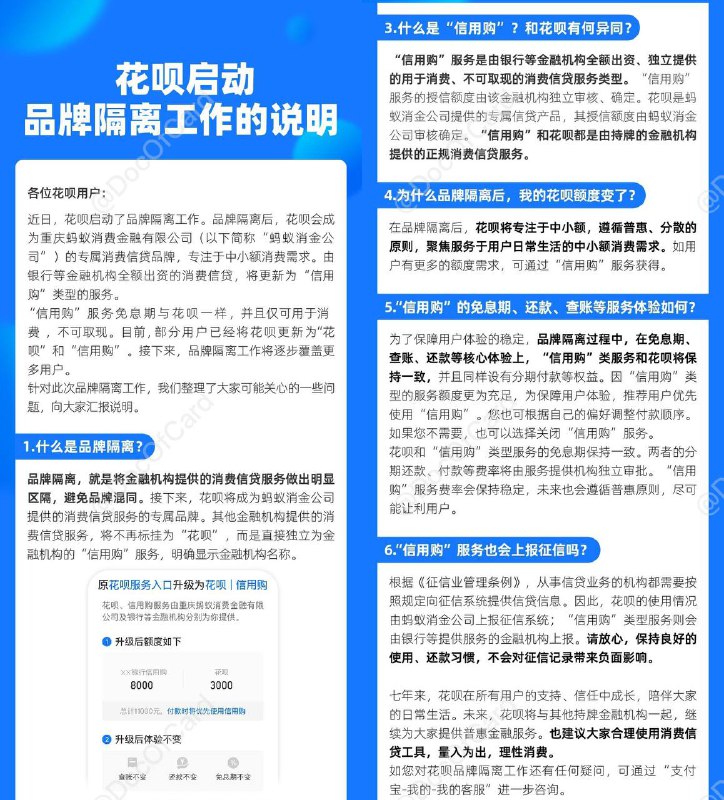
花呗公告分拆为 “花呗” 和 “信用购”

#花呗 #信用购 #消息

花呗“蚂蚁消金” 的专属消费信贷品牌
信用购:银行等金融机构全额出资的消费贷

https://share.api.weibo.cn/share/264126161.html

• 花呗和信用购都会上报征信,同意「个人征信查询保送授权书」后,征信中显示为「其他个人消费贷款」,每月报送一次

花呗报送主体为”重庆市蚂蚁小微小额贷款有限公司”
信用购报送主体为银行等金融机构

点评:你的信报上有花呗/信用购了吗?

👀相关:关于花呗上征信的传闻
👀相关:央行确认花呗将恢复上报征信
👀相关:花呗公告接入征信最新进展

👉🏿 @DocOfCard
85.60×53.98卡粉订阅/提醒
央行确认“花呗”将于近期恢复上报征信 #央行 #征信 #花呗 #白条 #消息 👉🏿 [来源]央行有关部门负责人表示,办理“花呗”业务的小额贷款公司于2015年4月接入征信系统,后因放贷主体发生变更暂停报送信贷业务信息,拟于近期恢复报送 • “京东白条”于2019年5月接入征信系统,信息报送情况良好 • “花呗”和“京东白条”信贷业务信息分别由阿里集团、京东集团旗下小额贷款公司向金融信用信息基础数据库(即征信系统)报送 👀相关:关于花呗上征信的传闻 👀相关:花呗公告接入征信最新进展 👀相关:花呗分拆为…
花呗微博公告接入央行征信系统的最新进展

#花呗 #消息

👉🏿 [公告]称,目前,在获得用户授权的基础上,部分用户已经能够在自己的征信报告中查询到花呗记录,未来征信服务将逐步覆盖全部用户

• 根据用户获得的具体授信额度来源,用户的征信信息会由重庆蚂蚁消费金融有限公司,或是提供授信额度的银行等机构作为报送主体,纳入征信系统

• 当前花呗向报送的相关记录包括账户开立日期授信额度额度使用还款情况

• 在报送频次上,花呗的信息按月汇总纳入征信系统,不会单笔报送,也不会上报具体的消费内容、消费时间等具体信息

• 花呗表示,在通常情况下,正常使用花呗,保持良好的使用、还款习惯,获得的金额服务不会受到影响,不会导致贷款困难

点评:上报类型总归是 “小额贷款”,能上信用卡的就弃了花呗吧

👀相关:关于花呗上征信的传闻
👀相关:央行确认花呗将恢复上报征信
👀相关:花呗分拆为 “花呗” 和 “信用购

👉🏿 @DocOfCard
85.60×53.98卡粉订阅/提醒
关于花呗上征信的“传闻” #花呗 #征信 🆕11/24/21更新:花呗分拆为花呗和信用购 🆕9/22/21更新:花呗接入征信最新进展 🆕8/10/20更新: 央行确认花呗恢复上征信 👉🏿 经询问客服后得知: • 如果用户 同意过 有《个人信用信息查询报送授权书》条款的花呗服务升级,并且 花呗相关合同及产品说明书 里 有 该授权书,则 有可能会上征信 • 如果用户 未同意过该条款,并且 花呗相关合同及产品说明书 里 没有 该授权书,则不会上征信 • 有DP表示注销花呗重新开通没有该条款…
央行确认“花呗”将于近期恢复上报征信

#央行 #征信 #花呗 #白条 #消息

👉🏿 [来源]央行有关部门负责人表示,办理“花呗”业务的小额贷款公司于2015年4月接入征信系统,后因放贷主体发生变更暂停报送信贷业务信息,拟于近期恢复报送

• “京东白条于2019年5月接入征信系统,信息报送情况良好

• “花呗”和“京东白条”信贷业务信息分别阿里集团、京东集团旗下小额贷款公司向金融信用信息基础数据库(即征信系统报送

👀相关:关于花呗上征信的传闻
👀相关:花呗公告接入征信最新进展
👀相关:花呗分拆为 “花呗” 和 “信用购

👉🏿 @DocOfCard / 银行账户卡合集
关于花呗上征信的“传闻”

#花呗 #征信

🆕11/24/21更新花呗分拆为花呗和信用购

🆕9/22/21更新:花呗接入征信最新进展

🆕8/10/20更新: 央行确认花呗恢复上征信

👉🏿 经询问客服后得知:

• 如果用户 同意过 有《个人信用信息查询报送授权书》条款的花呗服务升级,并且 花呗相关合同及产品说明书 该授权书,则 有可能会上征信

• 如果用户 未同意过该条款,并且 花呗相关合同及产品说明书 没有 该授权书,则不会上征信

• 有DP表示注销花呗重新开通没有该条款

小羊毛🦙:将花呗设置为 扣款顺序的最后一个,下次付款时会提示首选花呗,并给予 小额立减红包🧧循环可用5次

👉🏿 @DocOfCard / 银行账户卡合集
 
 
Back to Top